我想用点语言画一个WBS。
我有几个问题:
我试过:
digraph A {
rankdir = TB;
graph [splines=ortho]
node [shape=box]
edge [dir=none]
node [label="1 Widget Mgmt. System"] 1
node [label="1.1 Initiation"] 1.1
node [label="1.1.1 Evaluation"] "1.1.1"
node [label="1.2 Planning"] 1.2
node [label="1.2.1"] "1.2.1"
node [label="1.2.1.1"] "1.2.1.1"
node [label="1.2.1.2"] "1.2.1.2"
node [label="1.2.2"] "1.2.2"
1 -> {1.1, 1.2}
1.2 -> {"1.2.1", "1.2.2"}
"1.2.1" -> {"1.2.1.1", "1.2.1.2"}
}

以下是我想要的结果:

发布于 2017-09-21 14:14:37
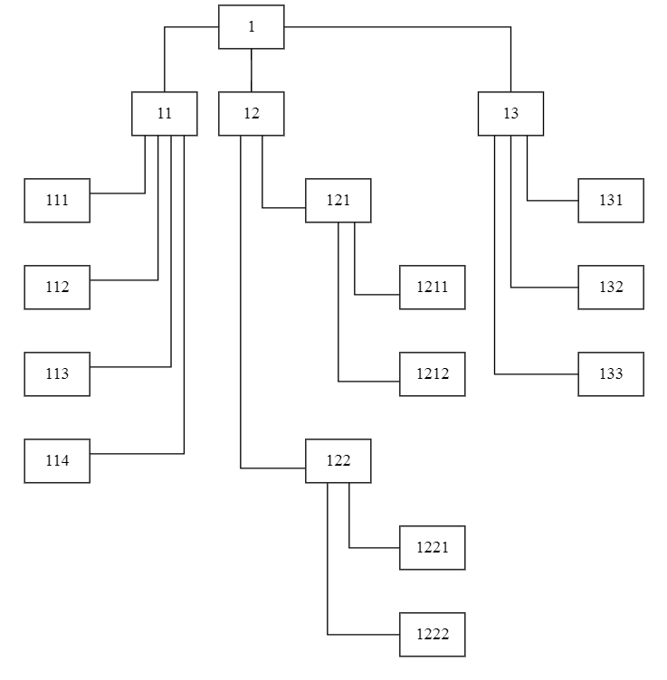
下图显示了使用集群和隐藏节点对齐的想法。
digraph A {
newrank=true;
graph [splines=ortho];
node [shape=box];
edge [dir=none];
style=invis;//Comment this line to see the ideas of using clusters
1 -> {11 12 13};
subgraph cluster_11 {
11 -> {111 112 113 114};
{
node [style=invis];
edge [style=invis];
subgraph cluster_C11_lvl_1 {
C11->111->112->113->114;
}
{rank=same 11 C11}
}
}
subgraph cluster_12 {
12 -> {121 122};
121 -> {1211 1212};
122 -> {1221 1222};
{
node [style=invis];
edge [style=invis];
subgraph cluster_C12_lvl_1 {
C12->121->122;
}
subgraph cluster_C12_lvl_2 {
C121->1211->1212->C122->1221->1222;
}
{rank=same 12 C12}
{rank=same 121 C121}
{rank=same 122 C122}
}
}
subgraph cluster_13 {
13 -> {131 132 133}
{
node [style=invis];
edge [style=invis];
subgraph cluster_C13_lvl_1 {
C13->131->132->133;
}
{rank=same 13 C13}
}
}
}其结果如下:

https://stackoverflow.com/questions/46142245
复制相似问题