是否有将算法或算法类与该算法适合的任务匹配的列表或目录?比如在雪橇的主页上
例如:
文本分类->朴素贝叶斯
连续标签的预测-> LinearRegression
发布于 2017-07-10 20:33:01
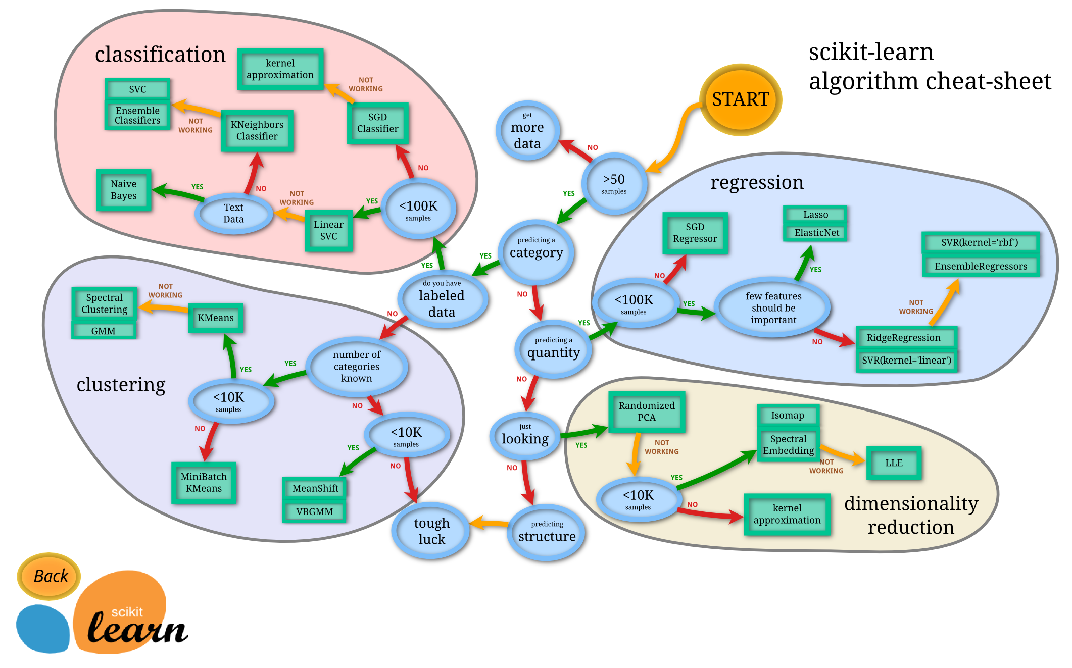
这并不完全是一个列表,但是滑雪板网站确实提供了以下流程图,它根据任务和数据量给出了使用哪种算法的建议。

发布于 2017-07-11 12:33:28
此外,我在滑雪0.11文档中发现了一个列表,它描述了不同算法的应用领域。
.

.
此外,本章如何为任务选择正确的算法给出了一种合适的算法。
https://stackoverflow.com/questions/45021027
复制相似问题