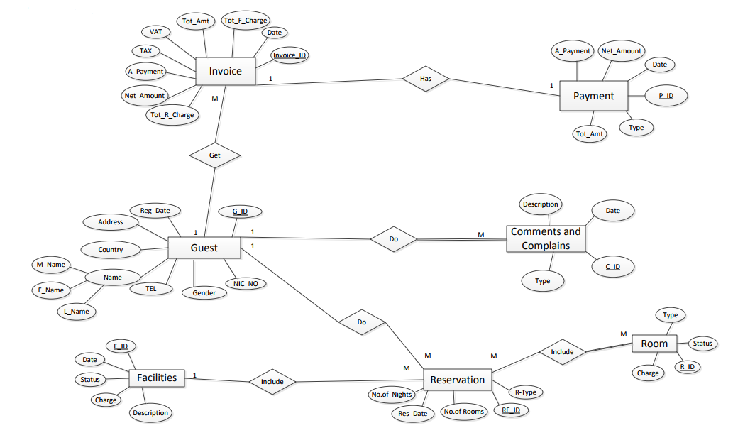
目前,我正在学习关系模式,并将下面的ER图转换为一个关系图,但我感到缺少了一些东西。我想知道我做得对还是遗漏了什么?

这是我做过的关系方案

发布于 2017-07-12 18:43:35
在真实的ER (实体-关系)建模/图表方法中,钻石是关联/关系类型,框是实体类型,行是参与/FK,每个框(实体)和钻石(关系)类型都得到一个表。架构不反映图表。通常,无钻石方法称自己为"ER",并称FKs为“关系”,但它们实际上只是描述数据库模式。(尽管这本身并没有什么问题。)他们只使用表示FKs的行表示你的M:1钻石和线,但对于M:M钻石,他们将使用一个盒子。
您的模式没有正确地表示M:M关联/关系“包括”。您的预定如何记录某一预订包括某些房间?具有不同RID的多个预订行将与您的PK (主键)相矛盾,标准化程度不高,并且不会反映任何方法对图表的解释。
除非你引用了你正在使用的方法/产品,否则我们不能告诉你你是否遵循了它,甚至无法解释你的图表。
PS2.您的架构没有比图表更多的内容。如果一个方法在从图表转移到模式时需要添加信息,那么给出一个模式是有意义的。
https://stackoverflow.com/questions/44986305
复制相似问题