需求
使用git流,我们应该在生产中部署发布(或主)分支。(两条不同的管道,一条用于连续集成(分支开发),一条用于连续输送(支路主)。
我应该如何使用我的发布分支?
我的想法是,是如果测试通过了开发。我会让CI服务器创建一个发布分支提交。并将更新的发布分支点部署到我的产品暂存槽。在业务批准之后,发布点之一将被部署到生产中。
这意味着,我让CI服务器自动创建一个发布分支,并在生产环境的暂存槽上重新运行所有测试。如果失败,它将报告并删除发布分支,否则将创建发布点,触发网络交换并将其合并到主服务器。
这种方法的利弊是什么?什么是最佳做法?
我们真的需要发布分支吗?尤其是在没有使用特性切换来分离版本的情况下?(有多个人在同一个项目中工作)


][2
参考
发布于 2017-06-08 15:44:36
通常,当您认为代码非常接近稳定时,我会创建/剪切一个发布分支。然后,您需要改进该分支,直到它发布就绪。在此之后,您将进行广泛的回归测试,然后最后标记并释放它。
如果您正在进行真正的连续发布,那么您可能会跳过很多这样的测试,所以即使有一个发布分支也没有多大意义。它的风险要大得多,但你可以这样做,如果它适合你的模式。
发布于 2017-06-08 16:53:59
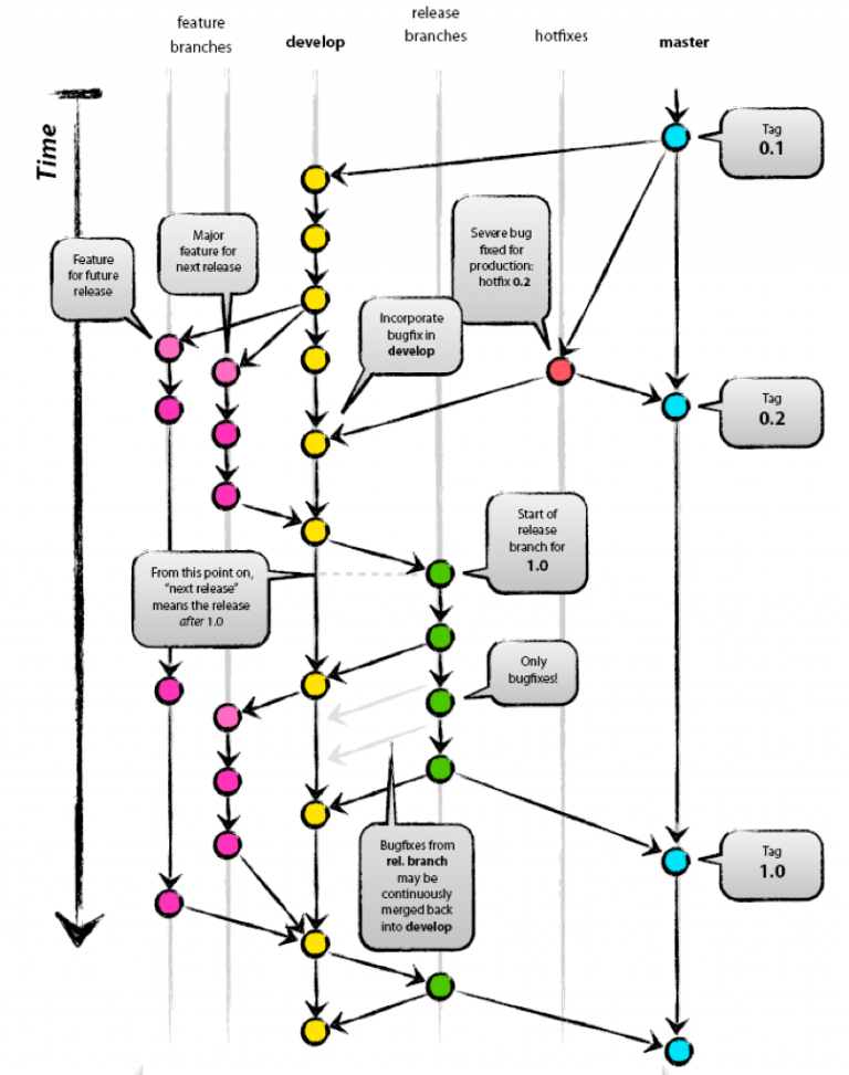
git-flow表示发布分支:
发布分支支持准备一个新的生产版本。它们允许在最后一刻点缀I‘s和交叉t’s,此外,它们还允许微小的错误修复和为发行版(版本号、构建日期等)准备元数据。通过在发布分支上完成所有这些工作,开发分支将被允许接收下一个大版本的特性。
如果您的组的工作流与发布分支的用例不匹配,就不要使用它们。如果你后来发现你需要它们,那就开始使用它们。
我们在我工作的小组中使用git-flow。通常,我们只有一个或两个开发人员在一个项目上进行维护,很少需要同时修复和添加特性。除非有特定的场景,否则我们不使用发布分支。
总的来说,我喜欢你设置的管道。
https://stackoverflow.com/questions/44439452
复制相似问题