尝试从Timber开始,但是如果没有IIS上的站点,解决方案将不会加载。此外,下载的zip文件的内容,在工作时,解决方案没有方法部署到一个新的zip,以便我可以创建一个新的压缩和部署。在zip中似乎有不存在于解决方案中的文件,所以我担心我可能不会得到相同的结果,只需要压缩解决方案中的文件。
试图下载骨架,但没有链接,实际下载从应用商店?
发布于 2017-05-02 02:24:47
从VirtoCommerce.Storefront项目开始。


压缩文件
你也可以拉链内容的回购以及。
zip文件中应该有一个类似于"ThemeName-0.0.0“的文件夹,该文件夹中应该包含资产、配置、布局、区域设置、片段、社交文件夹和模板文件夹。
将其上传到您选择的存储区并激活。
发布于 2017-04-18 08:21:25
我建议使用默认设置存储字体主题作为定制和教育的基本主题。
我提供了一些有用的信息,帮助您更好地理解与VC主题有关的一些技术时刻:
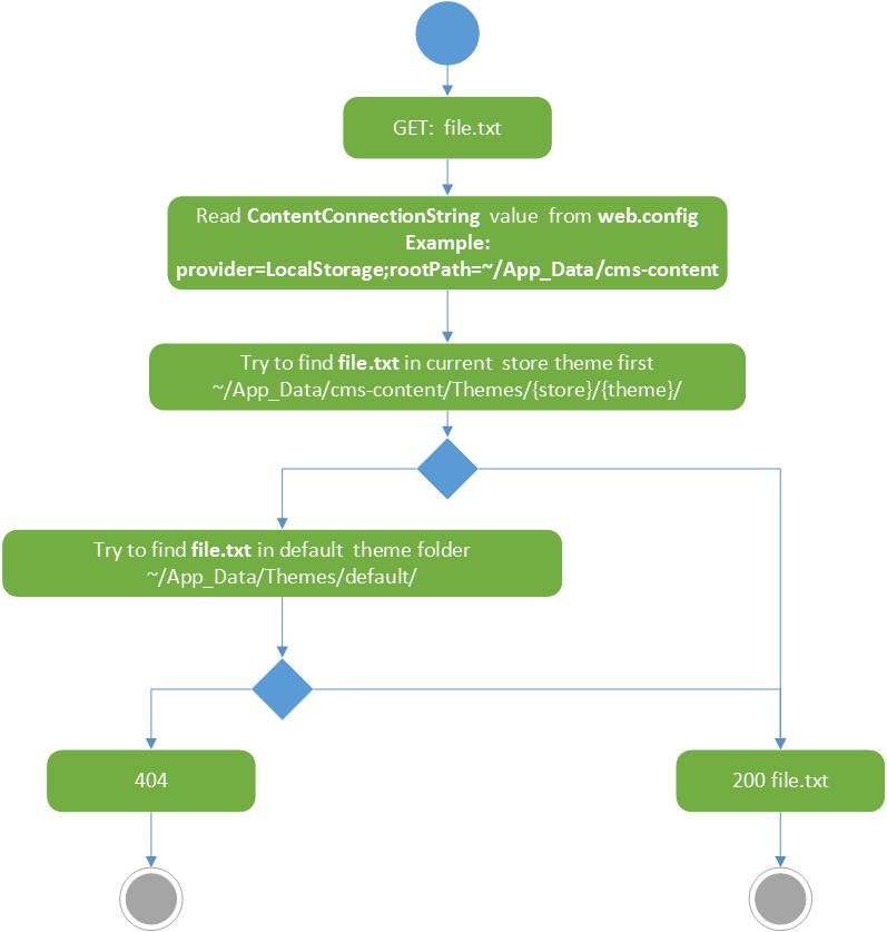
主题资源解决过程如何工作:

如何开发自定义主题以及用于此用途的技术堆栈:
App_Data/Themes/default中包含的默认(全局)主题,或者创建单独的GitHub存储库,该存储库只包含主题和静态页面文件(正如我们为主站点virtocommerce.com主题创建的那样),并将带有主题的文件夹链接到商店前台App_Data/Themes/{store name}/Themes。https://stackoverflow.com/questions/43443169
复制相似问题