首页
学习
活动
专区
圈层
工具
发布
社区首页 >问答首页 >什么是反应...Capture事件?

什么是反应...Capture事件?
EN

Stack Overflow用户
提问于 2017-02-24 13:13:20
回答 2查看 8.5K关注 0票数 11

react audiovideo标记上的每个事件都有一个副本,例如,它也具有onCanPlayThrough属性和onCanPlayThroughCapture。两者在浏览器中的行为完全相同。

我们需要使用...Capture事件而不是标准事件吗?他们的主要想法是什么?我在哪里能找到关于他们的信息。

EN

回答 2

Stack Overflow用户

回答已采纳

发布于 2017-02-24 13:17:36

React文档这里中介绍了这一点,但很容易忽略:

下面的事件处理程序由冒泡阶段的事件触发。要注册捕获阶段的事件处理程序,请将Capture附加到事件名称;例如,您可以使用onClickCapture来处理捕获阶段的单击事件,而不是使用onClick

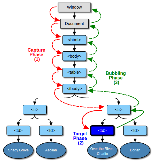
DOM事件具有多相 (参见下图),它们(按顺序排列)如下:

  • 捕获
  • 目标
  • 鼓泡

通常我们使用目标或冒泡(addEventListenerfalse第三个param默认值),但在一些情况下,您想要连接到捕获阶段(第三个param = true)。...Capture处理程序允许您这样做。

票数 30
EN

Stack Overflow用户

发布于 2017-02-24 13:18:55

它们是不一样的,文档也指出:

下面的事件处理程序由冒泡阶段的事件触发。若要为捕获阶段注册事件处理程序,请在事件名称中附加更高级别的捕获;例如,您可以使用onClickCapture来处理捕获阶段的click事件,而不是使用onClickCapture。

其效果与常规DOM冒泡/捕获相同。如果您想要捕获,该事件将首先触发父级。在冒泡的时候,它会先触发实际的元素,然后向父母发出气泡。

票数 2
EN
页面原文内容由Stack Overflow提供。腾讯云小微IT领域专用引擎提供翻译支持
原文链接:

https://stackoverflow.com/questions/42439541

复制
相关文章

相似问题

领券
问题归档专栏文章快讯文章归档关键词归档开发者手册归档开发者手册 Section 归档