当使用MATLAB时,有人知道用相同的数据线样式绘制错误条的方法吗?
例如,当使用:
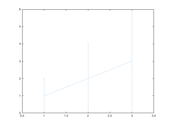
d = errorbar(x,y,y_error,'Linestyle', ':');MATLAB以虚线的形式返回数据线,而每个点中的条形则是实线。我如何使酒吧也是虚线?
发布于 2016-08-02 12:50:58
您可以使用Bar对象的无文档化的ErrorBar属性来设置行样式:
d = errorbar(1:3, 1:3, 1:3, 'LineStyle', ':');
% Make the vertical bars dotted as well
d.Bar.LineStyle = 'dotted';
% Valid values include: 'solid' | 'dashed' | 'dotted' | 'dashdot' | 'none'

或者,如果您只希望它与您指定的LineStyle相同,也可以使用无文档的Line属性:
d.Bar.LineStyle = d.Line.LineStyle为了便于以后参考,您可以通过获取对象的meta.class来获取图形对象的所有属性和方法的列表(无论是否有文档记录):
cls = meta.class.fromName(class(d));
% List of all properties
cls.PropertyList
% List of all methods
cls.MethodList您通常可以使用以这种方式找到的无文档属性来查找和修改复杂绘图对象的各个部分。
https://stackoverflow.com/questions/38718134
复制相似问题