我从R中的MuMIn::dredge函数中得到了一些错误,不知道如何解决它。
这里是我的数据。
library(lme4)
library(MuMIn)
library(arm)我建立了一个全球模型:
options(na.action = "na.fail")
global.model<-lmer(yld.res ~ rain + brk+ act +
onset + wid + (1|state),data=dat,REML=FALSE)
stdz.model <- standardize(global.model,standardize.y = FALSE)
model.set <- dredge(stdz.model)我得到以下错误,我不知道为什么会发生。为了澄清起见,yld.res是从yld对每个state的year线性回归中得到的残差。如果我使用dredge作为响应,那么yld可以正常工作。如有任何帮助或建议,将不胜感激。
Fixed term is "(Intercept)"
Warning messages:
1: In checkConv(attr(opt, "derivs"), opt$par, ctrl = control$checkConv, :
unable to evaluate scaled gradient
2: In checkConv(attr(opt, "derivs"), opt$par, ctrl = control$checkConv, :
Model failed to converge: degenerate Hessian with 1 negative eigenvalues
3: In checkConv(attr(opt, "derivs"), opt$par, ctrl = control$checkConv, :
unable to evaluate scaled gradient
4: In checkConv(attr(opt, "derivs"), opt$par, ctrl = control$checkConv, :
Model failed to converge: degenerate Hessian with 1 negative eigenvalues
5: In checkConv(attr(opt, "derivs"), opt$par, ctrl = control$checkConv, :
unable to evaluate scaled gradient
6: In checkConv(attr(opt, "derivs"), opt$par, ctrl = control$checkConv, :
Model failed to converge: degenerate Hessian with 1 negative eigenvalues
7: In checkConv(attr(opt, "derivs"), opt$par, ctrl = control$checkConv, :
unable to evaluate scaled gradient
8: In checkConv(attr(opt, "derivs"), opt$par, ctrl = control$checkConv, :
Model failed to converge: degenerate Hessian with 1 negative eigenvalues发布于 2016-08-01 19:55:48
;博士,我认为这些是假阳性。我看不出数据和模型有什么可疑之处。在估计空间的边缘,似然曲线是完全平坦的,这会破坏收敛性检查(这是不寻常的,但没有任何问题)。
复制设置:
dd <- read.csv("SOtmpdat.csv")
library(lme4)
library(MuMIn)
library(arm)
options(na.action = "na.fail")
global.model <- lmer(yld.res ~ rain + brk+ act + onset +
wid + (1|state), data=dd,REML=FALSE)
stdz.model <- standardize(global.model,standardize.y = FALSE)
model.set <- dredge(stdz.model)查看数据:
library(ggplot2); theme_set(theme_bw())
library(reshape2)
mm <- melt(dd,id.var=c("year","state","yld.res"))
ggplot(mm,aes(value,yld.res,colour=state))+geom_point()+
facet_wrap(~variable,scale="free")+geom_smooth(method="lm")

这里没什么可说的,但也没什么特别的。
看看标准化模型的系数:
library(dotwhisker)
dwplot(stdz.model)+geom_vline(xintercept=0,lty=2)

预测因素之间没有巨大的两两相关:
cor(as.matrix(dd[,3:8]))
pairs(as.matrix(dd[,3:8]),gap=0,cex=0.5)

让我们找出其中一个打破的模型:
options(warn=1)
model.set <- dredge(stdz.model,trace=TRUE)试一试:
test1 <- lmer(formula = yld.res ~ z.brk + z.onset + (1 | state),
data = model.frame(stdz.model),
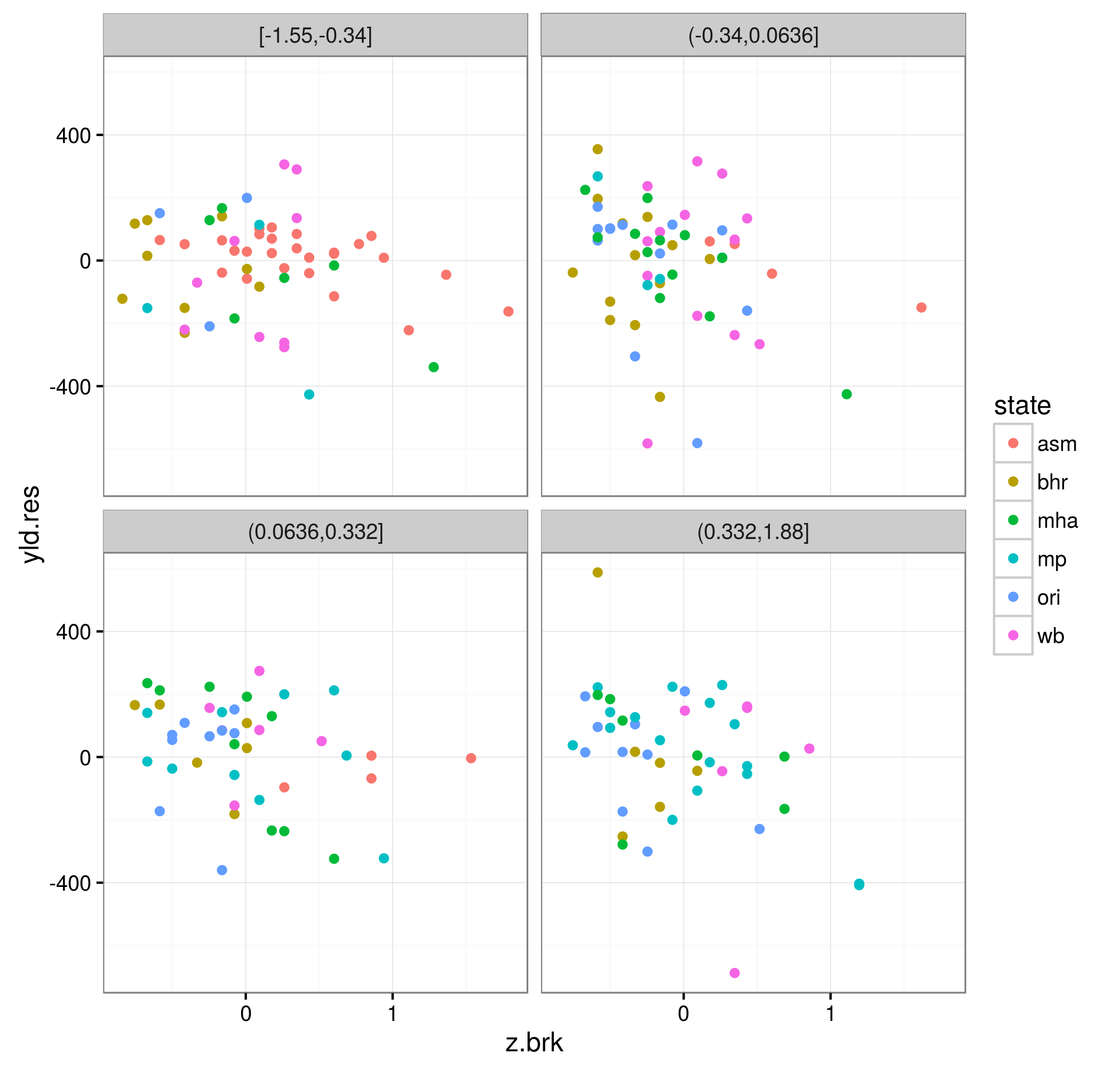
REML = FALSE)更仔细地看:
mf <- transform(model.frame(stdz.model),
z.onset.cat=cut_number(z.onset,4))
ggplot(mf,
aes(z.brk,yld.res,
colour=state))+geom_point()+
facet_wrap(~z.onset.cat)

再说一次,没什么好搞笑的。
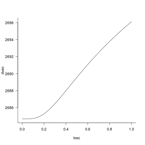
让我们手工探索适合的模型:只有一个显式参数(州际标准差)。
tt <- as.function(test1)
tvec <- seq(0,1,length=501)
dvec <- sapply(tvec,tt)
par(las=1,bty="l")
plot(tvec,dvec,type="l")

看上去很好。
https://stackoverflow.com/questions/38677310
复制相似问题