我在比较
他们之间的下列差异是否正常?哪一个是对的?
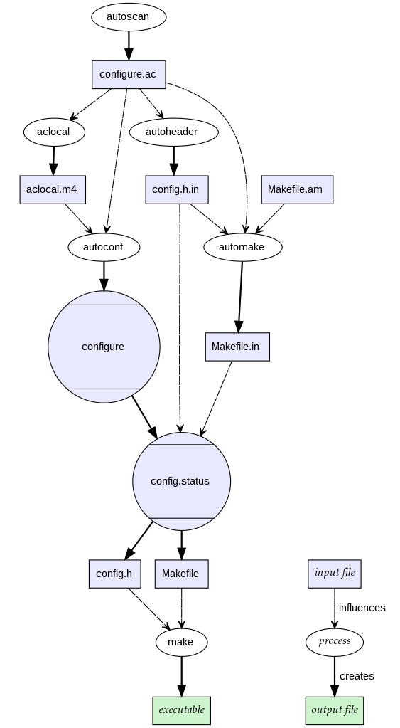
autoheader和autoscan、configure.ac或configure.in的输入automake的输入,configure.ac和config.h.in是它的输入吗?make的输入,config.h是它的输入吗?谢谢。


发布于 2016-07-19 10:26:07
自动标头和autoscan、configure.ac或configure.in的输入是哪个?
configure.in是configure.ac的不推荐名称,但在其他方面是相等的。
对于自动化的输入,configure.ac和config.h.in是它的输入吗?
automake将完全忽略config.h.in,但它需要configure.ac (或.in)来确定您所请求的选项。
对于要输入的输入,config.h是它的输入吗?
make将执行在Makefile中定义的命令;config.h是其中一些命令的输入,因为它包含在源文件中。它可能安装,也可能没有安装,因此它是make命令的直接输入,但它确实不应该安装。
https://stackoverflow.com/questions/38440735
复制相似问题