我正在为我的考试创建一个应用程序,我正在实现一个聊天功能。(尽可能简单)
现在我需要创建一个Entity-Relationship-Model
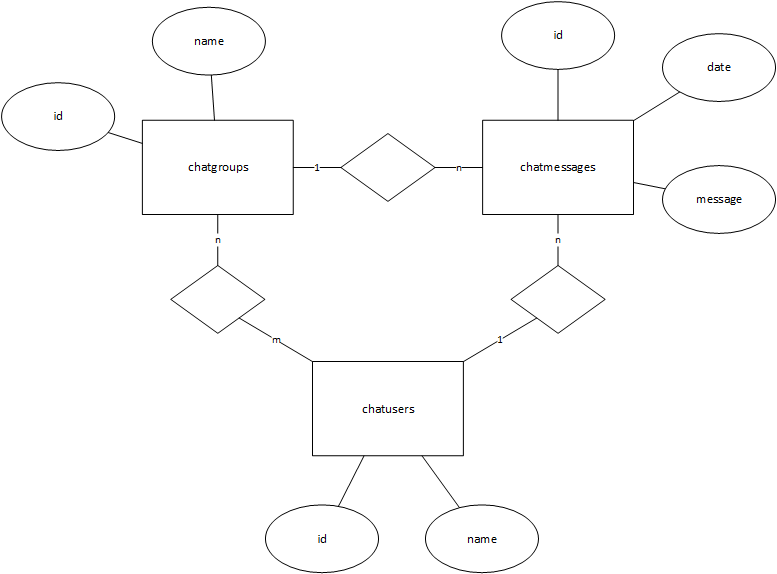
因此,我有以下几个实体:
chatgroups chatmessages和chatusers
我创建了这个ER-模型:

谁能告诉我,这是正确的方式,或是否有一个更有效,甚至更好的方式来创建这个模型?
最佳问候语
发布于 2016-06-16 18:55:26
你的模型看起来很合理。我建议您在关键属性下划线,并至少命名您的M:N关系,例如订阅,因为它必须有自己的表。将其他两个命名为一个好主意,尽管它们可以被非规范化为聊天消息实体关系。
https://stackoverflow.com/questions/37863742
复制相似问题