我有一个关于数值方法的概念性问题。有限元法、连续有限元法、间断有限元法、连续galerkin法和间断galerkin法有什么区别?他们中有些人也是一样的吗?
提前感谢
发布于 2016-02-16 19:09:38
有限元方法是数值方法的一个子集(包括有限体积法、有限差分法、蒙特卡罗法等)。
简单地说,在有限元法中,人们试图用预先定义的基函数的线性组合来逼近问题的解。这些基函数可以选择为连续的或不连续的。得到的数值方法称为CG/DG (连续/不连续Galerkin)方法。在DG方法中,基函数只是分段连续的:除了一个元素外,每个基函数在域中的任何地方都是零。也请看这个优秀的维基百科文章,它有一些非常好的数字。
间断Garlerkin方法很久以前就在粒子传输领域得到了广泛的应用,但最近在其他领域也得到了广泛的应用。(这主要是因为一开始还不清楚不连续基函数在包含扩散的方程中会有多好的作用,但这个问题现在已经解决了。)
发布于 2017-07-11 19:16:07
在DG方法中,状态变量不是在基函数之间分段连续的,这只是对@A.Hennink的答案的一小步修正。在基函数之间的状态变量中有一个非物理跳变,因此名称中不连续的部分。这可以在以下图形显示(Dis) CG和DG的连续基函数中可视化:

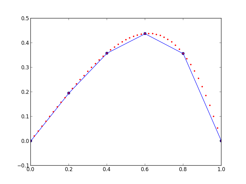
在CG方法中,基函数是分段连续的,意味着状态变量本身是连续的,但导数可能不是连续的(即基函数之间的状态变量的导数可能存在不连续性)。这意味着,任何你正在解决的问题的解决方案可以在解决方案中包含非物质的扭结。注意以下解决方案中的“扭结”

一些基函数在导数中并不总是不连续的(见Hermite基函数)。看看下面的Hermite基函数如何在两个端点上都有一个零的导数。如果所有的基函数都是用Hermite多项式构成的,则基函数之间的导数是连续的,因为它在边界处为零。下面,Psi_1是Psi_0的衍生物,Psi_3是Psi_2的衍生物:

https://stackoverflow.com/questions/35202133
复制相似问题