以下是一个问题:
CarHere是一家全国性的汽车租赁公司,在不列颠群岛提供低成本的汽车租赁服务。他们的汽车可以通过位于所有主要机场和一些中心城市地点的租赁办公室获得。他们目前有一个性能不佳的计算机系统,将被替换。现在已委托一个小组开始开发工作。
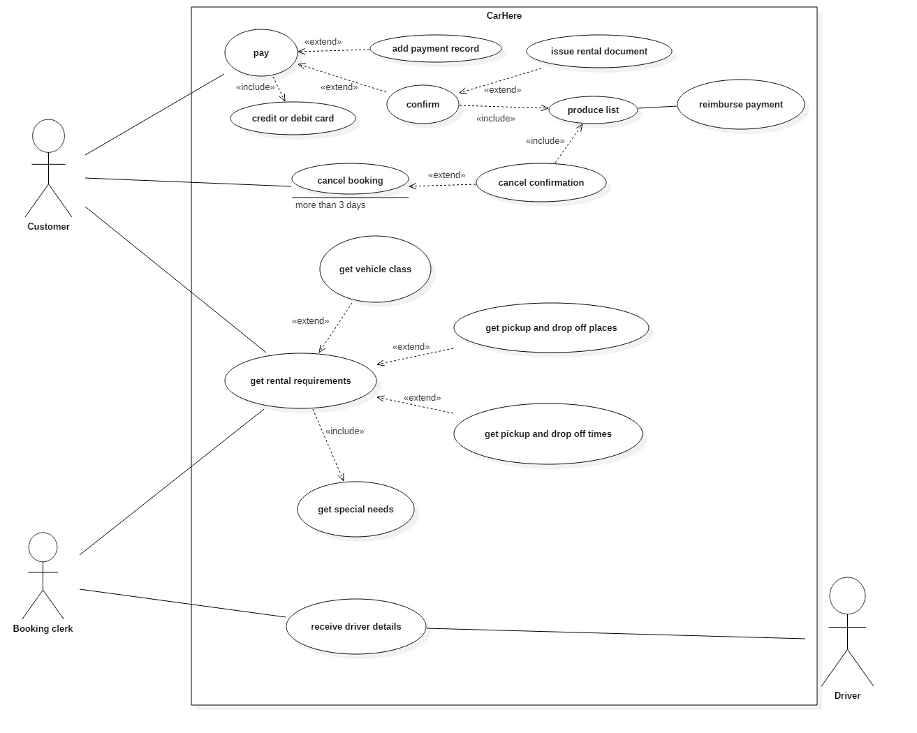
当潜在客户向CarHere公司申请租房时,售票员会接受租赁要求,包括上下班时间和地点、车辆类别以及任何特殊需求。一旦细节达成一致,我们将进行预订。所有预订都是临时的,直到客户在指定的确认日期前确认为止。每次订票时,售票员都会记录客户及他们指定的其他司机的详细资料:职衔、姓名、姓氏、电话、地址、牌照号码及拟租用的汽车类别,以及任何特别功能。一旦客户支付了全部金额,职员将记录付款细节:付款日期、付款方式和金额。然后,办事员将预订更新为“确认”,并发出一份由客户签名的租赁文件。付款可以用信用卡或现金支付。已确认的预订可在到货前三天内取消;付款可报销,减去10%的费用。
每天早上,都会有一份过期的临时预订清单和一份所有已确认预订的取消清单。然后取消临时预订,并偿还客户费用。
这是我的图表:

我能做些什么来改进这个图表吗?
发布于 2016-01-09 05:36:33
首先,您希望了解包含的用例是必需的,扩展是可选的。“添加付款记录”看上去不是可选的,扩展“获得租金需求”也不是可选的。因此,如果您不清楚这一点,您将需要修改您的扩展,并相应地包含。
接下来,不要试图用包含的其他用例来充分解释用例的行为。如果包含的用例实际上是基本用例的一部分,那么将它们排除在外。正如我将要解释的那样,还有其他的记录行为的方法。
接下来,如果您有不同的接受付款的方式,您可能希望每个用例都作为继承"Pay“用例的单独用例。
最后,为了充分解释用例的行为,使用一个活动图,每个用例一个。你想说什么都行。您还可能希望搜索“用例叙事”,以查看如何口头记录用例的行为;这种描述就是活动图所描述的。如果您在用例中有一个特别复杂的路径,请查找“用例场景”,以及如何用序列图记录其中一个场景。
https://stackoverflow.com/questions/34609393
复制相似问题