目前,我正在用veves2.0Rc1进行vanets仿真,我的网络栈使用802.11p类作为mac层。
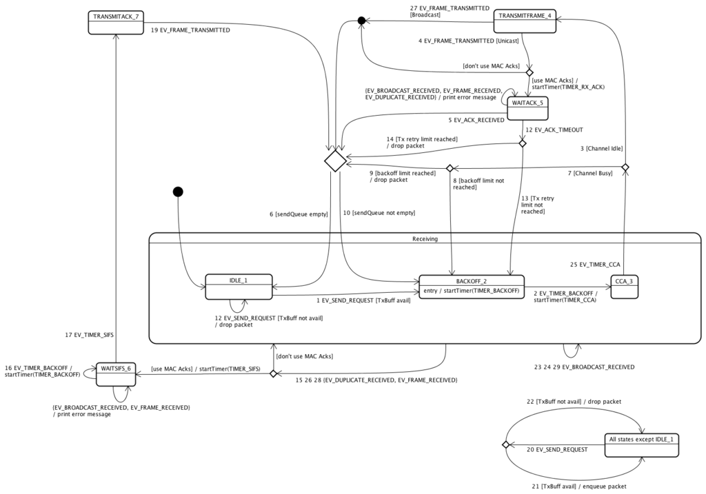
我正在收到当前的错误: 802.11 FSM收到了一个未知事件。我查找了与此错误相关的关联事件和mac状态,发现在接收到类似于TRANSMITFRAME_4的事件之后,错误发生在EV_BROADCAST_RECEIVED状态下。
我将加入到这篇文章中来,这是当前FSM的一个图表和802.11p c++类的链接。
非常感谢,

发布于 2015-12-10 01:50:39
VIVE2.0Rc1仍在使用MiXiM 802.11 FSM,这有一些问题.从那以后,人们发现了许多错误,MAC层也被重写,以提高稳定性和速度。如果可以的话,升级到更新的版本(比如ving2.2)。
一个更大的改变(尽管很有可能仍然很值得)是升级到更晚的版本之一,比如静脉3或静脉4。这也可以让你使用最新版本的相扑,自从你使用这个版本以来,已经修复了几个bug。
https://stackoverflow.com/questions/34181777
复制相似问题