当应用程序进入textView时,我想保存onPause的值。所以我实现了onSaveInstanceState和onRestoreInstanceState。但是,如下所示,logcat输出中从未调用onRestoreInstanceState。
我知道onRestoreInstanceState和onSaveInstanceState都不是应用程序生命周期的一部分,那么为什么onSaveInstanceState会被调用,而onRestoreInstanceState却没有呢?如何打电话给onRestoreInstanceState?
码
@Override
protected void onResume() {
// TODO Auto-generated method stub
super.onResume();
Log.w(TAG, LogAnd.i("onResume", ""));
btAdapter = BluetoothAdapter.getDefaultAdapter();
if (btAdapter == null) {
tvStatus.setText("[" + SysUtils.getDeviceName() + "] no Bluetooth installed.");
} else {
tvStatus.setText("[" + SysUtils.getDeviceName() + "] Bluetooth installed.");
}
}
@Override
protected void onSaveInstanceState(Bundle outState) {
// TODO Auto-generated method stub
super.onSaveInstanceState(outState);
Log.w(TAG, LogAnd.i("onSaveInstanceState", ""));
outState.putString("statusText", tvStatus.getText().toString());
}
@Override
protected void onRestoreInstanceState(Bundle savedInstanceState) {
// TODO Auto-generated method stub
super.onRestoreInstanceState(savedInstanceState);
Log.w(TAG, LogAnd.i("onRestoreInstanceState", ""));
String status = savedInstanceState.getString("statusText");
tvStatus.setText(status);
}logcat
08-23 18:36:31.544: W/MainActivity(32195): -> onResume:
08-23 18:36:31.904: W/MainActivity(32195): -> onPause:
08-23 18:36:32.694: W/MainActivity(32195): -> onSaveInstanceState:
08-23 18:36:34.014: W/MainActivity(32195): -> onResume:
08-23 18:36:42.904: W/MainActivity(32195): -> onPause:
08-23 18:36:43.784: W/MainActivity(32195): -> onSaveInstanceState:
08-23 18:36:43.784: W/MainActivity(32195): -> onStop:
08-23 18:36:50.084: W/MainActivity(32195): -> onStart:BT-Receiver Registered
08-23 18:36:50.084: W/MainActivity(32195): -> onResume:发布于 2015-08-23 16:57:42
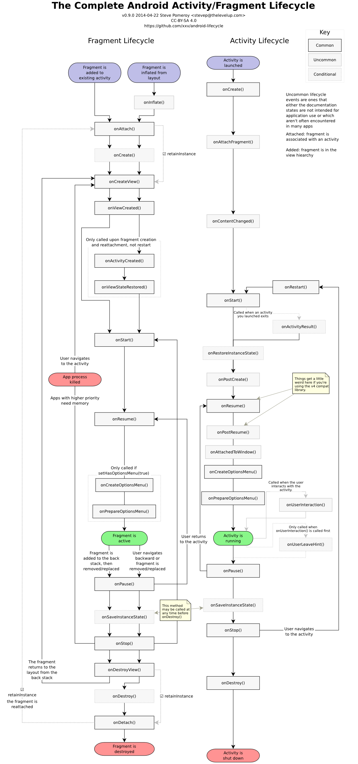
onRestoreInstanceState()只在onStart()之后被调用,所以在onResume()之后不调用它。检查这个完整的活动生命周期。

我希望这能帮到你!
发布于 2015-08-23 17:04:20
正如正式参考书所说的关于onSaveInstanceState
此方法在活动可能终止之前被调用。
如果有可能杀死一个,那么onSaveInstanceState就会被称为onSaveInstanceState,不管它是否已经被杀死。
当onRestoreInstanceState被调用时,实际上已经杀死了Activity。
因此,如果Activity实际上没有被杀死,则不会调用onRestoreInstanceState。
因此,onSaveInstanceState和onRestoreInstanceState之间的不对称调用就会发生。如果您想确保被称为onRestoreInstanceState,您肯定应该杀死您的Activity。
https://stackoverflow.com/questions/32169035
复制相似问题