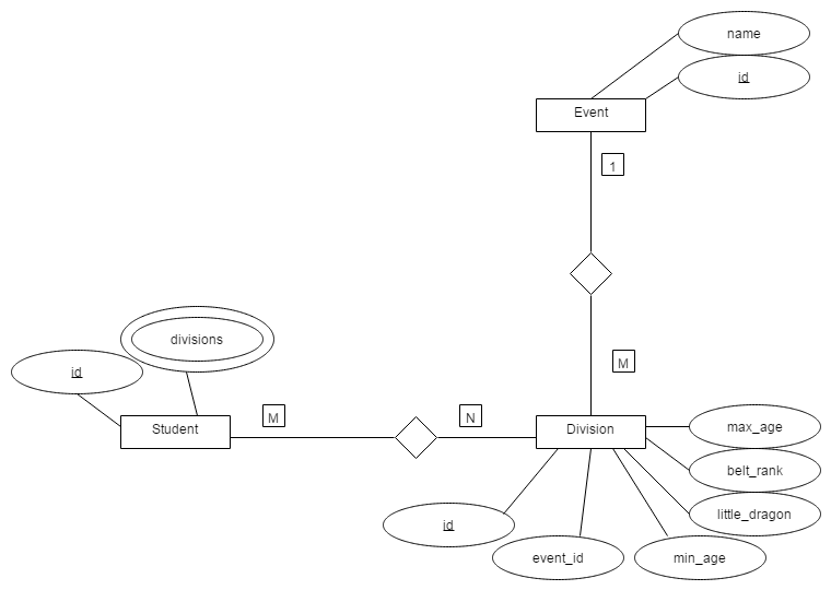
我有一个网站,我正在为一个朋友的业务建设,我想知道如何去存储数据。到目前为止,我已经设计了这个图表。让我举一个例子:
假设在空手道比赛中有两个项目:搏击和形式。每一项赛事都有自己的分工: 4-6岁,8-10岁,等等.每个学生都可以报名参加任何一个或所有的活动。
我的问题是,下面的图像是否足以满足我刚才在示例中解释的,减去基数。
我的第二个问题是,实际的数据库是什么样子的?现在,我可以考虑添加以下表格:

谢谢,任何帮助我成为更好的设计师的建议都是有帮助的。
发布于 2015-07-15 07:22:31
保持简单,让它变得有趣。
第一、第二、第三范式分析。
试试看,然后构建你的查询,看看它们是否有意义?
https://stackoverflow.com/questions/31423400
复制相似问题