在我们的解决方案中(纯消息传递,没有编排),我们使用MLLP适配器和HL7v2x管道在请求响应接收位置接收消息。接收管道生成并发布响应消息,由于提升的属性,响应消息将通过请求/响应接收端口的发送管道路由到客户端。
然后,我们有一个双向发送端口,它订阅接收到的消息,使用一个映射来翻译消息,并发送到同一个BizTalk机器上的请求响应WCF接收端口。这听起来很奇怪,但是我们有通过web服务发送数据的客户端,也有通过HL7v2 MLLP发送数据的客户端,这就是为什么我们要这样做的原因。
WCF请求响应接收端口还通过发布消息并提升EpmRRCorrelationToken、CorrelationToken、ReqRespTransmitPipelineID、RouteDirectToTP、IsRequestResponse和ReceivePipelineResponseConfig属性来生成响应,这将导致响应作为SOAP响应通过发送管道路由。
我们订阅在WCF请求响应端口上收到的消息,并将它们放到一个文件中。
从技术上讲是可行的。使用MLLP的客户端获得一个确认响应。使用WCF SOAP服务的客户端获得SOAP响应。文件系统包含已发送的所有消息。
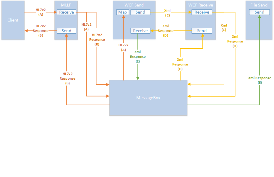
因此,如果我想到发布的消息,我就会想到通过MLLP (A)接收到的HL7v2消息,以及HL7v2响应(B)。然后,WCF接收端口(C)接收到的被翻译的消息,以及它的响应(D)。加上WCF发送端口(E)接收到的WCF响应,如附件所示

。
问题是,我们在BizTalk中得到了挂起的消息,例如“双向接收端口的响应消息”"xxx“被挂起,因为消息传递引擎无法将响应与现有的请求消息关联起来。这通常发生在主机进程已被回收时。在这种情况下,服务是MLLP接收端口,有3条挂起的消息-- HL7v2 ACK (B),以及WCF服务(D)和(E)响应消息的两个副本。
我们还看到错误“在没有使用其所有消息的情况下完成了实例,该实例及其未使用的消息已被挂起。”
发布于 2015-05-26 14:16:37
有了MLLP适配器,接收MLLP就有可能超时。有几件事你能看得到:
https://stackoverflow.com/questions/30445572
复制相似问题