下面的函数计算二进制平均值,对图上的bin点进行相对于每个bin中的观察数的大小,并通过bin方法绘制一条较低的线。但是,我不想通过bin表示绘制低空线,而是通过原始数据集绘制这条线,以便低空线上的误差带表示实际数据集中的不确定性,而不是二进制平均值中的不确定性。如何修改geom_smooth(),使其使用df而不是dfplot绘制行
library(fields)
library(ggplot2)
binplot <- function(df, yvar, xvar, sub = FALSE, N = 50, size = 40, xlabel = "X", ylabel = "Y"){
if(sub != FALSE){
df <- subset(df, eval(parse(text = sub)))
}
out <- stats.bin(df[,xvar], df[,yvar], N= N)
x <- out$centers
y <- out$stats[ c("mean"),]
n <- out$stats[ c("N"),]
dfplot <- as.data.frame(cbind(x,y,n))
if(size != FALSE){
sizes <- n * (size/max(n))
}else{
sizes = 3
}
ggplot(dfplot, aes(x,y)) +
xlab(xlabel) +
ylab(ylabel) +
geom_point(shape=1, size = sizes) +
geom_smooth()
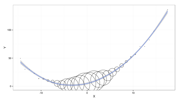
}下面是一个可重复的示例,它演示了该函数当前的工作方式:
sampleSize <- 10000
x1 <- rnorm(n=sampleSize, mean = 0, sd = 4)
y1 <- x1 * 2 + x1^2 * .3 + rnorm(n=sampleSize, mean = 5, sd = 10)
binplot(data.frame(x1,y1), "y1", "x1", N = 25)

正如你所看到的,如果每个垃圾箱都有相同数量的观测值,那么低空线上的误差带就会反映出不确定性,但事实并非如此。在极端的垃圾箱有更少的坚持(如点的大小说明)和低线的错误带应该反映这一点。
发布于 2015-05-13 18:23:14
您可以显式地设置每个层的data=参数。您还需要更改美学映射,因为原始的data.frame有不同的列名。只需将geom_smooth调用更改为
geom_smooth(data=df, aes_string(xvar, yvar)) 对于示例数据,将返回

https://stackoverflow.com/questions/30221694
复制相似问题