我一直在研究MQTT,我很好奇在尝试创建一对一的通信系统时,实现是如何工作的。
:设置了一个系统,允许IOT设备直接将通知推送给用户&用户通过MQTT代理将通知推送到他们的IOT设备。
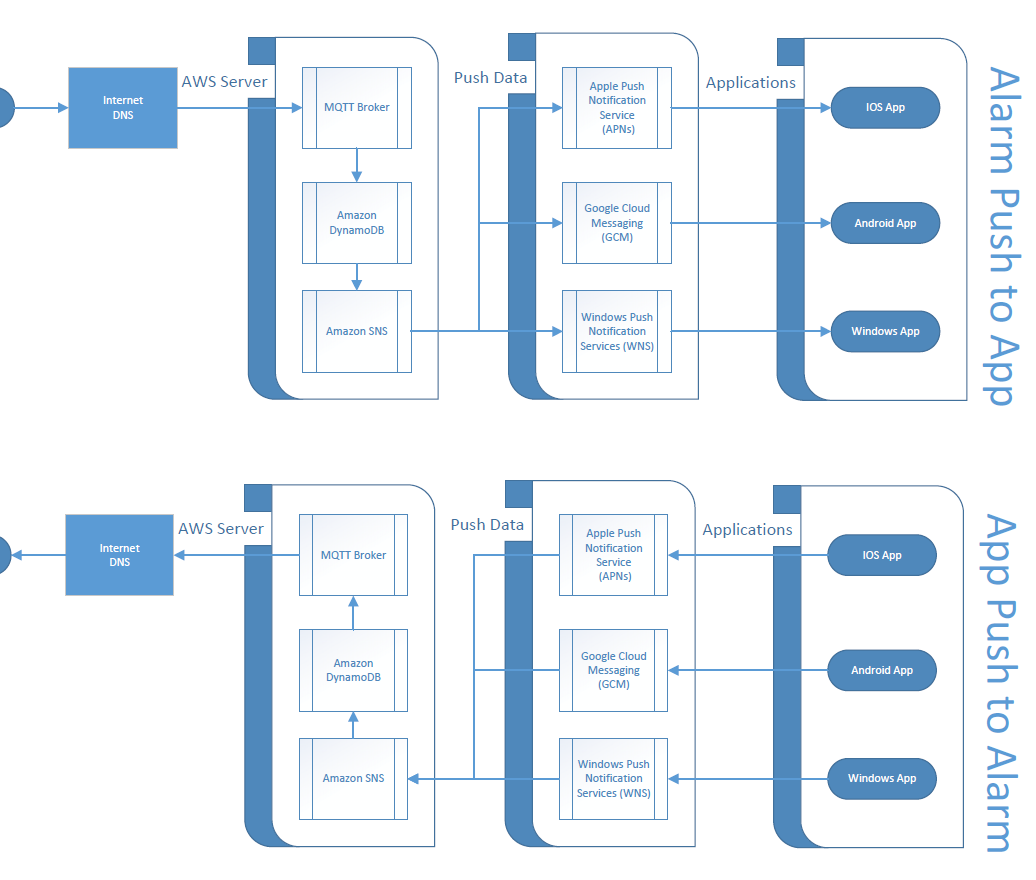
对实现的思考:
下面是我创建的关于我如何看待实现工作的图像。

更多信息:--我需要一个可以扩展到包含100k+设备的系统,但是消息数量非常少(每天一条消息)
布局:
问题:
发布于 2015-03-24 14:55:09
我认为您理解MQTT (pub/sub消息)的概念是不正确的。订阅特定主题的每个客户端都会收到消息。您提到的“标记”(with a tag that identifies the user to pass the message to)是必须发布消息的主题名称。
如果您想做一些特殊的消息分发,您必须创建一个客户端,该客户端将被订阅到每个客户端向其发送消息的主题,然后根据“标记”的值将消息分发给特定的“客户端”主题。
https://stackoverflow.com/questions/29235049
复制相似问题