问题定义:使用本体存储传感器数据(温度读数、传感器描述)。此外,使用SPARQL对存储的数据执行查询。
My方法:我不是这个领域的专家,但我有一些基本的理解,因此我正在使用这种方法: 1.创建本体,2.根据本体词汇表转换数据,3.将转换后的数据存储为三层存储,4.执行SPARQL查询。我不确定我是否走上了正确的道路。你方的任何意见都是有价值的。
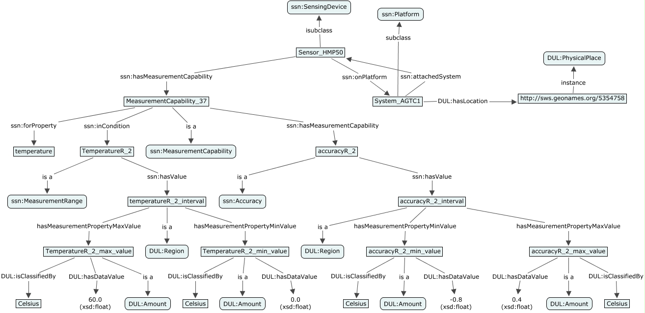
到目前为止,我做了以下工作:

用来表示温度传感器。这个本体只代表完整本体的一部分。

<datetime>valX</datetime>
<tempvalue>valY</tempvalue>
有谁能指导我: 1.我是否采取了正确的步骤来解决问题? 2.如何解决第三步,即根据本体存储数据。
P.S:我也在answers.semanticweb.com上发布了这个问题。这只是为了尽快得到响应。
发布于 2015-02-16 04:48:53
实际上,这是D2RQ映射语言和D2RQ服务器的一种很好的使用。
安装D2RQ,然后通过连接到关系数据库启动它。然后使用软件附带的生成器生成映射文件。然后,您将有一个映射文件--编辑该文件,并将自动生成的本体前缀替换为您自己的。他们的网站有一个页面来解释映射语言是如何工作的。
一旦您这样做了,并且映射文件中没有错误,您实际上可以使用SPARQL查询整个关系数据集,而无需导出它并将其加载到真正的triplestore中。
但是,如果您想导出并加载到triplestore中,只需运行D2RQ生成三元组功能(也包括在d2rq服务器中),然后将该三元组文件导入到像Jena Fuseki这样的triplestore中。
https://stackoverflow.com/questions/28518037
复制相似问题