我有一个UItextview,我可以在里面编写,使用Data,我可以在视图中的任何地方提供数据,在ViewDidAppear函数中传递数据,但速度有点慢。文本出现在0.2秒-0.3秒后,我如何才能解决这个问题?!
发布于 2015-01-22 19:50:33
在离线进行一些诊断时,我们得出的结论是,当您从一个选项卡切换到另一个选项卡时,所讨论的延迟实际上只是标准延迟,没有什么例外。这一延迟更加严重,因为我们通过模拟器而不是真正的设备来观察UX。因此,有几个结论:
发布于 2015-01-22 16:53:21
在viewDidLoad:方法中这样做。
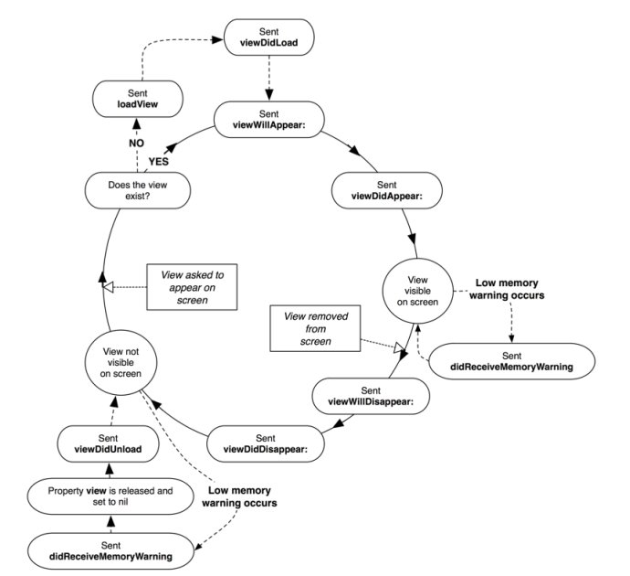
请参阅UIViewController生命周期:

https://stackoverflow.com/questions/28093849
复制相似问题