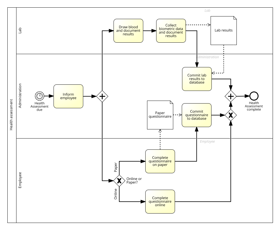
我们正在努力记录一个健康评估过程。当我们收到并提交给数据库时,评估就被认为是完全的,实验结果来自抽血,生物特征数据来自检查,以及问卷的答案将在网上或纸上填写。生物识别技术记录在抽血的同一天。在此过程中,员工可以随时填写问卷。我们无法控制实验室结果回来所需的时间。我们不给员工填写问卷的截止日期.他们可以在考试前或考试后做。
这听起来像是this question中描述的过程的一个简单版本,但我希望有人能告诉我一个在线的例子;我很难用视觉来包装我的头。如果有关系,我正在使用。
发布于 2014-10-31 15:19:58
我在这里做了一些假设,因为你对你的过程的描述对我来说并不是百分之百清楚。但是,您可能希望建立类似于此的模型:

https://stackoverflow.com/questions/26676878
复制相似问题