我想画一条线,在数a之前,线被虚线,在数a之后,线在matlab中是固体的,
clear all;close all;
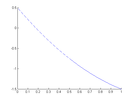
x=0:.01:.5;
z=.51:.01:1;
f=x.^2-3*x+.5;
g=z.^2-3*z+.5;
plot(x,f,'--',z,g,'b')有没有办法做到这一点,而不分裂间隔和创建两个函数呢?
发布于 2014-08-28 18:56:46
你可以让事情比你的例子更自动化一点,比如:
clear all;close all;
x=0:.01:1;
f=x.^2-3*x+.5;
a = 0.5;
hold on
plot(x(x<a),f((x<a)),'--')
plot(x(x>=a),f(x>=a),'b-')

发布于 2014-08-28 18:51:24
MATLAB没有为同一函数绘制多个样式的选项。查看选项的最佳位置是help plot
您可以参考这里的“帮助”页面。
绘图帮助页
https://stackoverflow.com/questions/25555861
复制相似问题