这是我和jaxb的第一步。//,所以我已经使用了XmlSeeAlso。**

我有一个小班制的节假日。有些应该是东部的,有些是固定的(比如新年,等等)。
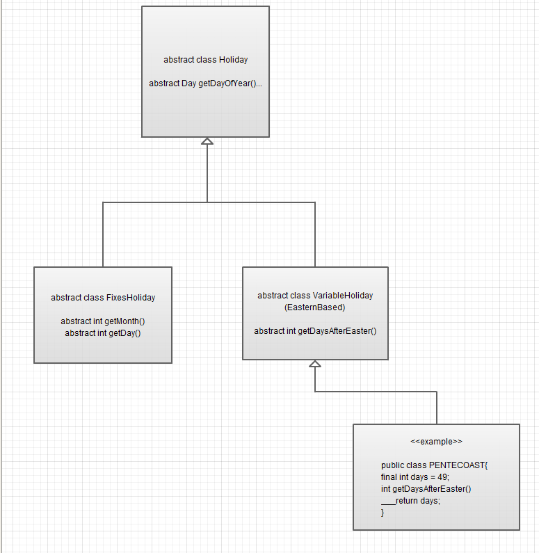
所以我创建了上面的类。
总之,我有一个holidayDB课程,它将举行一个固定的假期;应该能够马歇尔和取消它。
在我看来,编组工作正常(简称):
<?xml version="1.0" encoding="UTF-8" standalone="yes"?>
<holidayDB xmlns:ns2="core.calendar.holiday" xmlns:xsi="http://www.w3.org/2001/XMLSchema-instance" xsi:schemaLocation="">
<holiday xsi:type="fix" day="1" month="FEBRUARY" name="NEW_YEAR"/>
<holiday xsi:type="var" daysAfterEaster="49" name="PENTECOAST_SUNDAY"/>
</holidayDB>这是FixedHoliday和VariableHoliday的一个子类,它应该从xml文件反向生成。
但问题是。Jaxb试图实例FixedHoliday oder VariableHoliday,这是不可能的,因为这是抽象类。
有人对jaxb菜鸟有一点小提示吗?!
提前谢谢。应要求编写Java代码:)
微孔
//编辑:
这是我的假期课:
@XmlSeeAlso({ FixedHoliday.class, VariableHoliday.class })
public abstract class Holiday {
........
}下面是一个扩展版本的als摘要
@XmlType(name = "var")
@XmlRootElement
public abstract class VariableHoliday extends Holiday {
...
@XmlAttribute(name = "daysAfterEaster")
abstract int getDaysAfterEaster();
}到目前为止,还没有一种非抽象的实现。应该从xml生成非抽象类。
https://stackoverflow.com/questions/24405059
复制相似问题