得到了关于父子用例的用例图问题。
场景
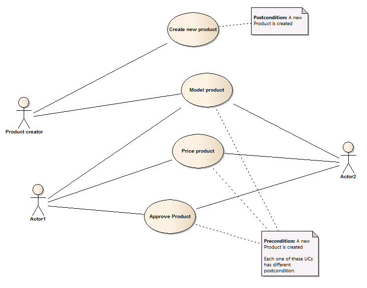
父用例是创建新产品,其中包括4个强制性的子用例,例如模型产品、价格产品、批准产品等。
父用例总是由一个参与者发起。同一个演员与4个儿童用例中的2个有关联,而另外2个演员与另外4个有关联。我是否使用<>关系显示连接到父用例的四个子用例,并显示直接链接到子用例的参与者?
谢谢
发布于 2014-06-18 15:38:01
由于您的问题陈述很不清楚,我将作出以下假设。请确认/改正:
如果是这样,这里的重点是建立工作流(User)和用户权限。权限很容易使用参与者和UCs之间的关联来显示。
工作流不是在UC图上直接描述的。您不应该使用UCs之间的关系来指示它们的顺序(尽管有一种方法)。我建议采取两种行动来实现您想要实现的目标:
这将是相应的用例模型:

下面是一个活动的例子:

https://stackoverflow.com/questions/24288528
复制相似问题