阅读这 Pascal语法,我不明白为什么函数定义中的;必须出现在end之后。在看到一个函数标题之后,可能会出现一个function-block,即block:
function-declaration =
function-heading ";" function-body |
function-heading ";" directive |
function-identification ";" function-body .
function-body =
block . 当一个begin出现时,它是statement-par的一部分,是块的一部分,它是由statement-part处理的,对吗?
block =
declaration-part statement-part .
statement-part =
begin statement-sequence end .注:statement-part。在;关键字后面没有end,这不是statement-sequence的一部分。因此,我不明白编译器是如何在end关键字之后声称缺少end的,如下面的示例:
function myabs(i : integer) : integer;
begin
if i < 0 then begin i := -i; end; < -- it's process by statement-sequence, so, ';' may appear
myabs := i;
end; <-- it is the semicolon what about I'm speaking我遗漏了什么?我看错语法了吗?所有Pascal编译器--我尝试过--如果省略这一点,就会给出一个错误。
发布于 2014-01-26 02:42:52
你没必要在结束后有分号。就这么简单。
分号用于分隔语句.因此,如果结束后不是最后一条语句,则只需要在结束后使用分号。如果这是最后一句话,你应该有一个句号。
现在,在BNF中也可能有一些错误,这意味着根据BNF,您不需要在实际需要它的地方使用分号,但是唯一的解决方法是详细分析整个BFN,我不认为这是建设性的。:-)
但在这种情况下,我认为您错过的是一个过程或函数声明必须以分号结尾。。
发布于 2014-01-26 03:33:43
ANTLRWorks是你最好的朋友。
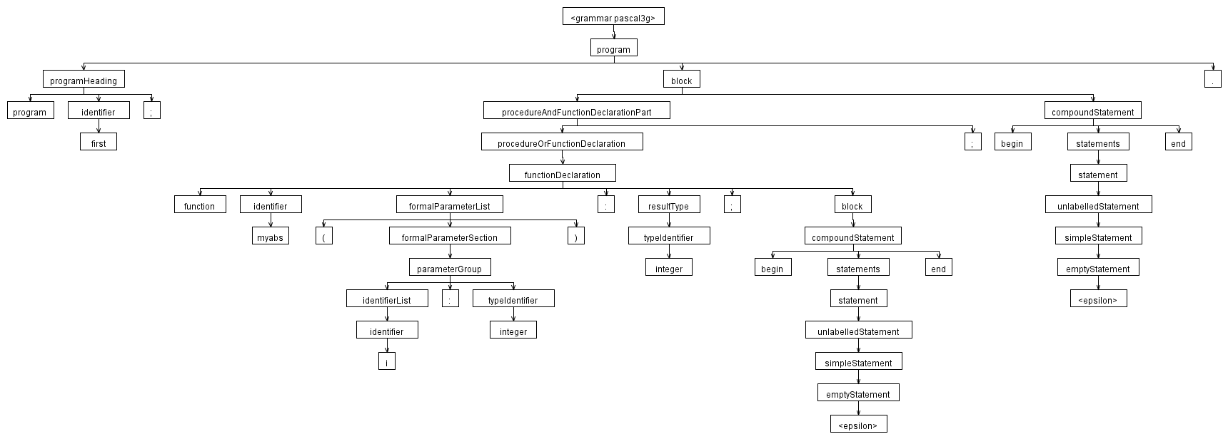
如果您尝试一些pascal语法,例如http://www.monperrus.net/martin/pascal-antlr3使用antlrworks (http://www.antlr3.org/works/),您将看到这样的程序
program first;
function myabs(i : integer) : integer;
begin
end;
begin
end.会被解析成这样

这样你就能确切地看到发生了什么。
ps。我提供给您的pascal语法链接在一个特定的令牌上有问题,但我打赌您可以解决这个问题;-)
ps2。更新-帮助@Jack的antlrworks截图

发布于 2014-01-26 02:58:26
过程和功能不需要用分号终止,但必须用一个分号分隔:
来自Pascal BNF
proc-and-func-declaration:
proc-or-func
proc-and-func-declaration ; proc-or-func https://stackoverflow.com/questions/21358904
复制相似问题