我已经为我提议的系统创建了下面的图表,但是有几个问题。
该项目有三个组成部分:程序(Java)、网站和数据库。
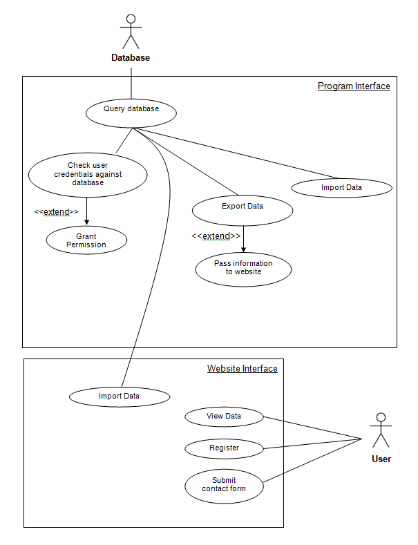
使用该程序,用户可以生成数据并将其提交给数据库。然后,用户可以通过web界面查看这一点。
正如您可以从图表中看到的,我有“导出数据”<<extend>>“传递信息到网站”。(数据库通过PHP从数据库检索数据)。这是否意味着“导出数据”需要在“网站界面边界”。
另外,如果我再加上第三条边界--这是不是很糟糕的做法?

发布于 2013-03-28 22:32:39
要具体回答您的主要问题,对于用例(例如扩展)和用例包含(例如包或系统边界)之间的链接,没有很强的要求。
但除此之外,请允许我就你的图表说几句看起来很尴尬的话:
<<include>>关系,箭头指向查询数据库,这意味着查询数据库是导入数据的强制子用例。但这是个疯狂的猜测..。<<extend>>是正确的。这里的意思是,当您授予权限,选择,您可以检查凭据,当您传递信息到网站,选择,您可以导出数据。我很确定这不是你的意思。总结最后两点:
Main use case ------------> sub use case
<<include>>
Main use case <------------ optional sub use case
<<extend>>在UML语法中,箭头倒置在包含和扩展之间是很痛苦的,但它是如何工作的。不是我的错:)
https://stackoverflow.com/questions/15692305
复制相似问题