我有几个关于用例图的问题:
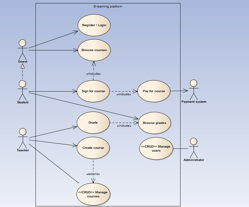
如果我的系统有注册/登录用例供客人使用,是否为管理员、用户启用?(我只想澄清,如果我有登录系统,我是否假设管理员、用户等是已经登录到系统的人,所以我跳过了登录)?如果我的系统有一个学生演员,即为个别研讨会/课程签名,那么我是否有(或允许)使用--比如,为他们唱歌后去上课‘,以及我的老师应该从学生演员那里继承两个

发布于 2012-01-10 02:30:04
记住,除非您正在生成代码,否则大部分时间UML都是关于通信的,因此了解您的听众。不要害怕使用评论或约束,如果这是家庭作业,使用一个约束,并得到一些真正的观点。甚至可能会对标牌和支付课程用例施加限制。
发布于 2012-01-09 21:50:31
另一个建议。您在Actors和用例之间的黑色箭头(在UML中通常表示“依赖”)可能应该是双向的、非箭头的、直线(这通常称为“关联”),至少这是UML标准所规定的。
https://stackoverflow.com/questions/8773154
复制相似问题