我开始使用git,并且已经使用了几个月,我很好奇我的工作流程是否正确。我在这个项目的两个不同的地方工作。以下是我的工作流程的各个阶段:
这是项目工作的正确方式吗?
发布于 2011-09-22 20:04:10
正如Amber所说:
首先,让我们明确一点: Git没有一个“正确”的工作流。只有工作流程才能工作--具体来说,就是为您工作的工作流。
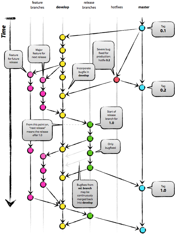
在博客上有一篇关于好的git工作流的好文章:
一个成功的Git分支模型
你应该读这篇文章,它真的很酷,你可以根据你的需要调整工作流程。简而言之,博客帖子提议的工作流程如下所示:

我采用这个工作流程已经有一段时间了。我总是努力尊重工作流程,无论是团队合作还是单独工作。
发布于 2011-09-22 19:29:53
首先,让我们明确一点: Git没有一个“正确”的工作流。只有工作流程才能工作--具体来说,就是为您工作的工作流。
您概述的工作流通常被称为“功能分支”工作流(您创建一个分支来处理给定的功能/修复/任何事情,然后将其合并回去),并且是一个完全合法的工作流。
如果您一次只处理一个特性,您可以选择直接提交给master,然后按下更新的版本。但是,如果您同时处理多个不同的特性(而功能分支工作流则优雅地处理多个同时的特性),这就变得困难了。
https://stackoverflow.com/questions/7520276
复制相似问题