我正在与自己斗争,试图建模一个数据库,以满足某些需求。
以下是我想出的四种可能性。就像我说的,我真的不知道我该往哪个方向走。也许我的选择都不是理想的。我希望任何能帮助解决这一问题的反馈意见。
谢谢

发布于 2011-04-01 15:50:08
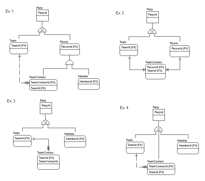
乍一看,Ex1似乎是表达这两种需求的唯一图表。
Ex2根本没有提到成员。
Ex3似乎允许任何一方(包括团队)作为团队接触。
Ex4显式地允许任何一方(包括团队)成为团队联系人。
您可能会考虑另一个未表达但常见的要求--一个人一次只能是一个团队的联系人。(这可能不适用于你的特殊情况。我看不出来。)
https://stackoverflow.com/questions/5515185
复制相似问题