C++经常被吹捧为C的发展,但它不是。为了给我想要的那种语言打个比方:
是否有任何提议的语言或已实现的语言与C一样(巨大)适合,意图成为一种替代,同时保持对OS、高性能、嵌入式和其他角色的所有适用性?
发布于 2010-07-27 06:00:57
也许谷歌的围棋语言会是。至少,这正是我所期望的谷歌的围棋团队所希望的那样。
发布于 2010-07-27 05:51:09
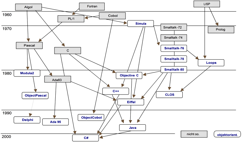
下面的图片将比我所能写的更多:

发布于 2010-07-27 05:54:51
Pascal将是一个等价物,Modula-2也是如此。
Mozilla还有一种叫做Rust的新语言,这是一种非常好的现代语言,它针对的是与C/C++相同类型的应用程序。
https://stackoverflow.com/questions/3341029
复制相似问题