我正在做一个项目,我试图利用领域驱动设计的概念。
我有以下领域模型:(这个问题简化了)

让我先解释一下系统。
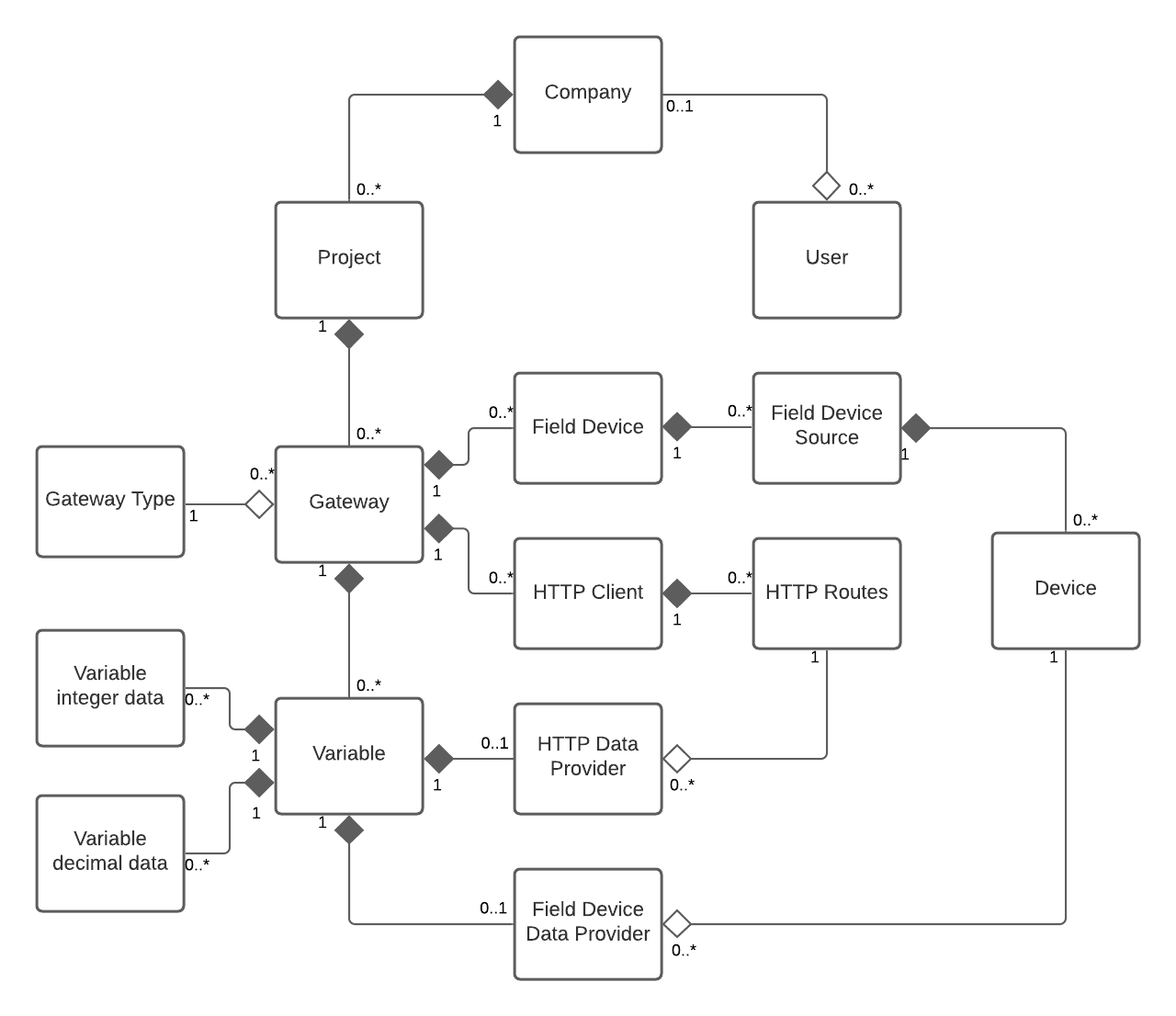
这个系统是用来监视来自网关的数据。在这种情况下,有两个网关,但在现实中可能会有更多。每个网关都有自己的实现,因此有自己的实体。
该系统的一个例子如下:
一家公司有一个监测船舶数据的项目。
所以他们有两个入口。一个带有type字段设备网关的网关和一个带有type HTTP客户端网关的网关.
第一网关(现场设备-网关)可以有多个现场设备.野外装置是船上的一个小型装置。这个设备接收来自船上设备的所有数据。这是通过必须在系统中设置的源(如地址)进行的。
第二个网关( HTTP -client-网关)可以有多个HTTP客户端。每个客户端可能有多条路由。
因此,网关也有变量。变量是用于获取特定数据集的配置。因此,在现场设备网关上可能是一个变量,指定从特定的device、从特定的field device source、从特定的field device获取整数数据。
系统将使用新的变量向现场设备发出请求。然后,现场设备知道要发送什么数据。它将由系统接收并存储在数据库中。
那我要问什么呢?
目前,一切都是耦合的。我需要定义边界,然后进行聚合,但我只是不知道从哪里开始。
如果我不创造边界,这只会变成一个巨大的耦合混乱,使它很难形成聚合。
那么,界限是什么呢?那么集合体呢,有没有集合体呢?每件事都是它自己的总和吗?
如果一切都是它自己的聚合,我如何执行一些业务逻辑:变量只能在有网关、项目和公司的情况下存在。
发布于 2021-10-06 07:37:40
在考虑边界之前,您必须回到域和子域。
问题空间是您的域(和子域),解决方案空间是您的Bounded Contexts。
在项目中应用DDD的第一个重要问题是确定您的子域,特别是将它们划分为以下三个“家庭”:
Domain
这个切割是由这个子域家族和领域专家驱动的。
Bounded Context是一个语言边界,上下文是其中的王者。我们只知道一个概念的意义,因为它的背景(这也是一个文化背景)。
如何避免Bounded Contexts划分中的错误
当存在技术或体系结构considerations
Bounded Contexts中
如果考虑到所有这些,您可以轻松地将对象(您的语言)分离到这些Bounded Contexts中。
关于你的Aggregate的问题:
Entities
Entity还是Value Object (或Domain Service,但尽量避免)。https://stackoverflow.com/questions/69450327
复制相似问题