m = 6,我正在使用n个细化,比如n = 5,用不同的细分方案:
Chaikin,角切,四点格式,广义四点格式,3次均匀样条.我的问题是:
如何测量不同点数生成的细分曲线与原始控制多边形之间的距离?

#========================
# Import Libraries
#========================
import numpy as np
import matplotlib.pyplot as plt
# !pip install shapely
from shapely.geometry import Point, Polygon
#========================
# Define the Polygon
#========================
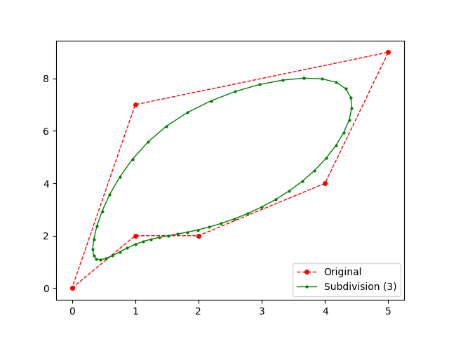
# Define Control Points
P1 = Point(0.0, 0.0)
P2 = Point(1.0, 2.0)
P3 = Point(2.0, 2.0)
P4 = Point(4.0, 4.0)
P5 = Point(5.0, 9.0)
P6 = Point(1.0, 7.0)
# control Points List
PointList = [P1, P2, P3, P4, P5, P6]
# Define a Polygon from the list of the control points
Polygn = Polygon(PointList)
#==========================================
# Uniform Spline of Degree k = 3
#==========================================
plt.figure(num='Uniform Spline of degree k =3 Subdivision Scheme')
for n in range(5):
PointList2 = []
for idx in range(len(PointList)):
# Get Three of adjacent points
P1n = PointList[idx-2]
P2n = PointList[idx-1]
P3n = PointList[idx]
# Get new First Control Point
x21n = 0.125 * (P1n.x + 6*P2n.x + P3n.x)
y21n = 0.125 * (P1n.y + 6*P2n.y + P3n.y)
P21n = Point(x21n, y21n)
PointList2.append(P21n)
# Get new Second Control Point
x22n = 0.5 * (P2n.x+P3n.x)
y22n = 0.5 * (P2n.y+P3n.y)
P22n = Point(x22n, y22n)
PointList2.append(P22n)
# Assign the New list of points to the old one
PointList = PointList2
# print(len(PointList2))
Polygn2 = Polygon(PointList2)
#
plt.plot(*Polygn.exterior.xy, 'ro--', linewidth=1, markersize=4, label='Original')
plt.plot(*Polygn2.exterior.xy, 'go-', linewidth=1, markersize=2, label='Subdivision ({})'.format(n+1))
plt.legend(bbox_to_anchor=(.68, .14), loc='upper left', borderaxespad=0.)
plt.show(block=False)
plt.pause(1)
plt.clf()
#=========================
# Distance Finction
#=========================
def dist(Polygn, Polygn2):
pass
# return max_dist发布于 2020-10-30 19:39:39
解决方案在Shapely库中,Hausdorff距离已经在那里实现:
polygon2.hausdorff_distance(polygon)https://stackoverflow.com/questions/64595521
复制相似问题