
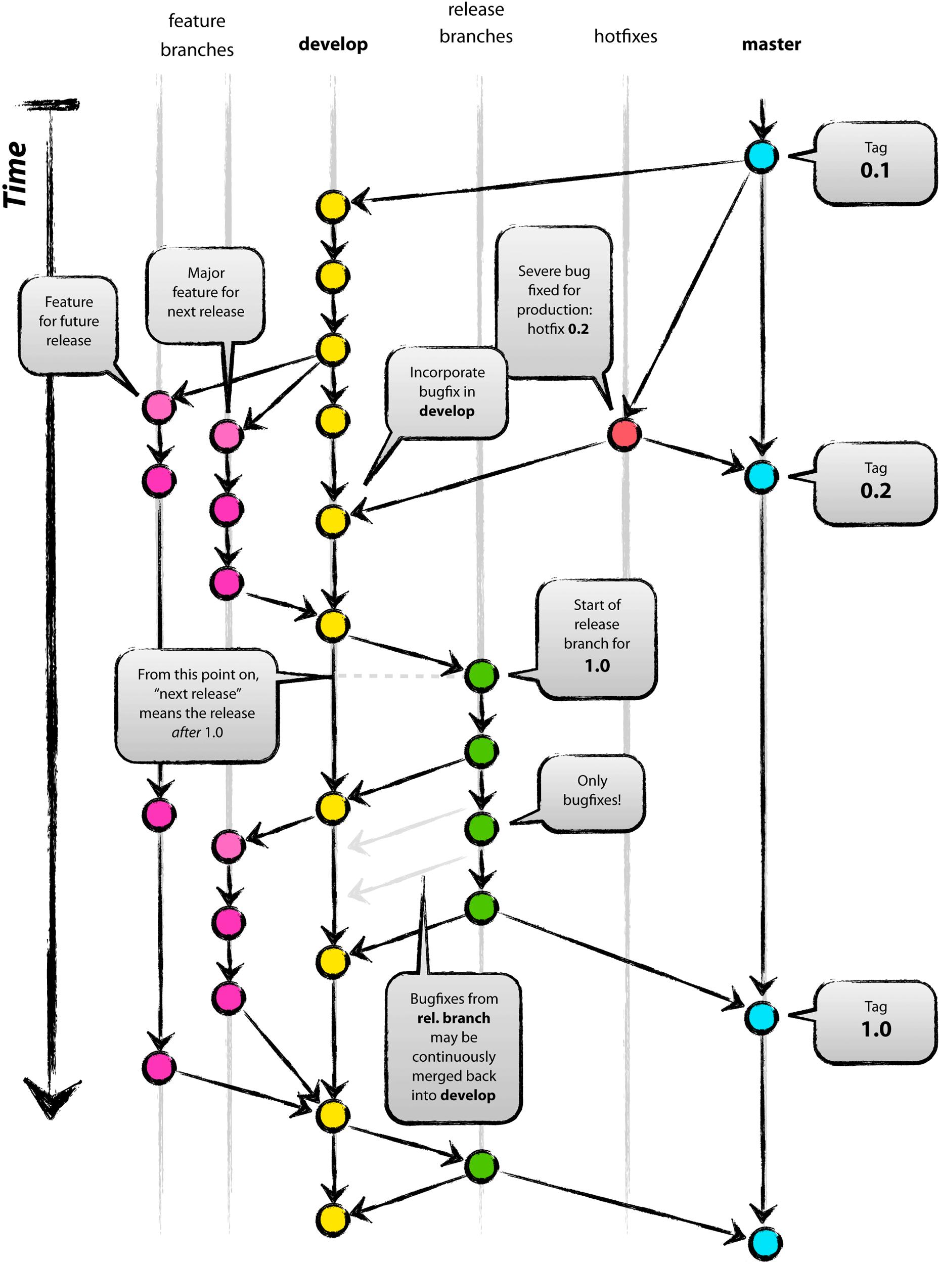
上面著名的git-flow工作流提示进行修补的步骤如下:稳定分支:“主”工作分支:“开发”。
H 110del 'hotfix’H 211G 212
我的问题是,为什么我们需要创建一个“修补程序”分支?如果我们这样做会有什么害处/缺点/缺乏灵活性?
。
我猜想,“hotfix”分支正试图遵循与“特性分支”相同的模式,在这种情况下,我们并不直接致力于“开发”和“主人”。但是,在我的情况下,“热修复”分支通常只需要很少的代码更改(例如。去掉导致SQL错误的额外逗号),我个人并不觉得创建一个新分支的工作更糟糕。
如果这两种方式都很好,我如何判断什么时候使用什么?根据修复的数量?
如果我提议的方法不好,你能说明它可能导致哪些问题,或者它与标准方法相比没有提供哪些灵活性吗?
发布于 2020-08-03 05:57:37
master/ (or now main)应该反映生产中在任何时候运行的内容。
当您在hotfix分支上执行提交时,您需要测试/验证这些提交是否修复了错误。
只有完成验证步骤之后,才能将其合并到master/main中。
以及开发的可能性(尽管您可以在生产中有一个与开发无关的bug,因为新特性使所述的bug模拟)
目标还在于避免从master/main进行任何合并。您合并到它,而不是从它,以保持任何可能的合并冲突限制。
另外,合并是用--no-ff完成的(没有快速转发),正如petervanderdoes/gitflow-avh issue 257中所讨论的:目标是清楚地看到由合并创建的开发提交来自哪个hotfix分支(而不是仅仅来自“主/主”)。
同样,并不是所有的错误发布都完全应用于develop。
https://stackoverflow.com/questions/63224305
复制相似问题