我编写了一个程序,可以计算可能的兰福德序列(https://en.wikipedia.org/wiki/Langford_pairing)的数量。
Dlangford序列由L(s,n)定义,其中s是某个数的发生量。
N是可能的数字/颜色的数量,数字定义了它们必须相互连接的位置。

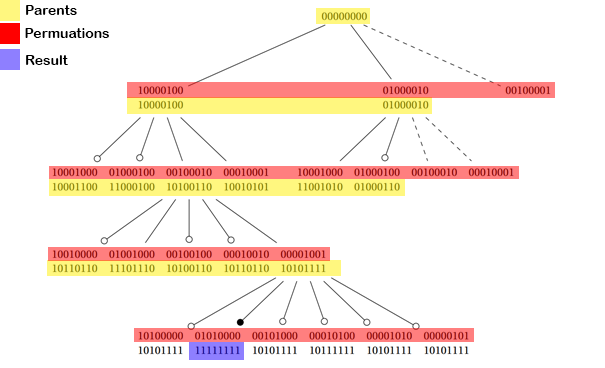
图为L(2,4) ==>,每个数有2个发生,有4个不同的数目。由于只有一种可能的排列满足这些约束,所以x(2,4)x的个数为1。

计算可能排列的数量的思想如下所示。L(2,4)我们以所有0的位集*n作为根开始
在每个深度,我们得到所有可能的排列,其中所有发生的卷曲数(= n-深度)是优秀的n-深度位置相隔。
在深度1中,我们得到了4 =>的所有可能位置。
10000100
01000010
00100001
根据可能的排列,我检查是否存在碰撞(如果所使用的位置之一已经被另一个数字所使用)。我通过计算1位的数量并将其与父位进行比较来做到这一点。如果(currentPos xor父).count() == Parent.count() +s,那么就没有碰撞,我可以深入到一个深度。(检查所有可能的排列,为3统计约束)
如果所有位都等于一个(currentPos,xor父).count() == s*n,则可能发生排列,其中每个数都是每个数的值。

这是目前为止的工作,但我得到的每一个数字比我应该得到的结果加倍,因为我没有考虑到对称性。(对于L(s,n),我总是得到2*L(s,n))
我想知道如何利用树的对称性来得到正确的结果。
我最初的想法是只使用“先用”(len(置换)/ 2)排列(红色-在下面的图像上选择)。但这导致了每一个更糟糕的结果。

我不太确定在这里我该怎么做才能让你们帮我--但我希望有人能给我个提示或什么的
Ty在前进
发布于 2020-06-03 09:21:16
L(s, n)是“命令的反转”,参见https://oeis.org/A014552。这意味着,对于|L(2, 4)|,我们有
4 1 3 1 2 4 3 2和
2 3 4 2 1 3 1 4两者都满足这个属性,但其中一个正好相反,所以|L(2, 4)| = 1。
为了在算法中考虑到这一点,您可以检查例如,在第一层,左边的自由位比右边的多。
注意:您的算法枚举了所有的解决方案,所以复杂度是> L(2, n),对于n = 20,这已经比2^41要多了。你可能达不到这个目标。正如维基百科页面所提到的:
对于大
n,用代数方法
可以更有效地计算解的个数。
发布于 2020-06-03 12:32:54
一旦N是奇数,就可以删除级别/深度1上的排列的一半。如果N为偶数,则删除级别/深度2上的排列的一半。
我希望我能帮你。
https://stackoverflow.com/questions/62089162
复制相似问题