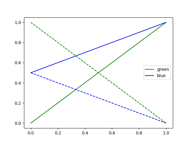
当我绘制以下内容时:
plt.plot([0,1],[0,1],'g',label='Solid')
plt.plot([0,1],[.5,1],'b',label='Solid')
plt.plot([0,1],[1,0],'g--',label='Dashed')
plt.plot([0,1],[.5,0],'b--',label='Dashed')
plt.legend()我得到了这张照片:

对我来说,这是太多的传奇文字。有谁知道,我如何加入实心蓝绿线和虚线蓝绿线,以减少两个条目的绿色/蓝色(最好是在另一个之上)线和相应的文本?谢谢你的帮忙
发布于 2019-11-02 17:00:49
作为另一种选择,请看一下本文中的解决方案:单图例项目有两行
不过,有点复杂
发布于 2019-11-02 16:52:15
查看legend()的可能签名,即legend(handles, labels)。
它在图例教程中也有很好的描述。
line1, = plt.plot([0,1],[0,1],'g',label='Solid')
line2, = plt.plot([0,1],[.5,1],'b',label='Solid')
plt.plot([0,1],[1,0],'g--',label='Dashed')
plt.plot([0,1],[.5,0],'b--',label='Dashed')
plt.legend((line1, line2), ('green', 'blue'))
plt.show()

https://stackoverflow.com/questions/58673090
复制相似问题