我正在尝试重新创建这个区块链流程图。

我无法获得一些边缘作为水平,即使设置边界权重为100和使用无形的节点。下面是我写的代码。在这里,我创建了三个集群,在其中两个集群(第2和3d)中,我在节点之间放置了假边。
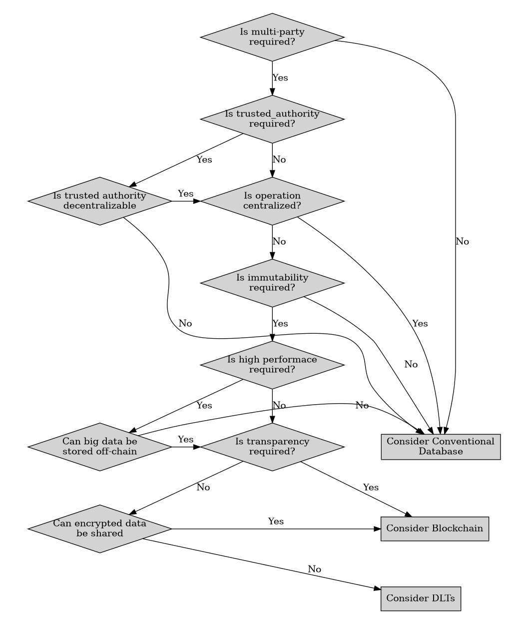
digraph S {
rankdir=TB
subgraph cluster1 {
graph [style="invis"]
rank="same"
node [fixedsize="true", width="3", height="1", shape="diamond", style="filled"]
A [label="Is multi-party\nrequired?", fillcolor=""]
B [label="Is trusted_authority\nrequired?", fillcolor=""]
C [label="Is operation\ncentralized?", fillcolor=""]
D [label="Is immutability\nrequired?", fillcolor=""]
E [label="Is high performace\nrequired?", fillcolor=""]
F [label="Is transparency\nrequired?", fillcolor=""]
A -> B [label="Yes"]
B -> C [label="No"]
C -> D [label="No"]
D -> E [label="Yes"]
E -> F [label="No"]
}
subgraph cluster2 {
graph [style="invis"]
rank="same"
node [shape="diamond", fixedsize="true", width="3", height="1", style="filled"]
P [label="Is trusted authority\ndecentralizable", fillcolor=""]
P1 [style="invis"]
P2 [style="invis"]
Q [label="Can big data be\nstored off-chain", fillcolor=""]
R [label="Can encrypted data\nbe shared", fillcolor=""]
P -> P1 -> P2 -> Q -> R [style="invis", dir="none"]
}
B -> P [label="Yes", weight=200]
P -> C [label="Yes"]
E -> Q [label="Yes", weight=1]
Q -> F [label="Yes"]
F -> R [label="No", weight=1]
subgraph cluster3 {
graph [style="invis"]
rank="same"
node [shape="box", style="filled"]
X [label="Consider Conventional\nDatabase", fillcolor=""]
Y [label="Consider Blockchain", fillcolor=""]
Z [label="Consider DLTs", fillcolor=""]
X -> Y -> Z [style="invis", dir="none"]
}
A -> X [label="No"]
P -> X [label="No", weight=100]
C -> X [label="Yes", weight=200]
D -> X [label="No"]
Q -> X [label="No"]
F -> Y [label="Yes"]
R -> Y [label="Yes"]
R -> Z [label="No", weight=100]
}然而,即使在修改不同的权重并将约束设为假的情况下,第三簇仍然位于前两组之间。或者第一个集群,它被认为是最左边的,位于中间。
这是其中一个输出。

重量不像预期的那样起作用。我是不是遗漏了什么?请帮帮我!谢谢
发布于 2020-01-01 02:04:17
我靠得很近,但需要两步才能到那里。
digraph S {
graph [splines=polyline compound=true]
subgraph clusterA {
graph [style="invis" margin=30]
rank="min"
node [fixedsize="true", width="3", height="1", shape="diamond", style="filled"]
A [label="Is multi-party\nrequired?", fillcolor=""]
B [label="Is trusted_authority\nrequired?", fillcolor=""]
C [label="Is operation\ncentralized?", fillcolor=""]
D [label="Is immutability\nrequired?", fillcolor=""]
E [label="Is high performace\nrequired?", fillcolor=""]
F [label="Is transparency\nrequired?", fillcolor=""]
A:s -> B:n [label="Yes"]
B:s -> C:n [label="No"]
C:s -> D:n [label="No"]
D:s -> E:n [label="Yes"]
E:s -> F:n [label="No"]
}
subgraph clusterB {
graph [style="invis" margin=30]
rank="same"
node [shape="diamond", fixedsize="true", width="3", height="1", style="filled"]
P [label="Is trusted authority\ndecentralizable", fillcolor=""]
Q [label="Can big data be\nstored off-chain", fillcolor=""]
R [label="Can encrypted data\nbe shared", fillcolor=""]
node [label="" style="invis" shape=plain]
x0
x1
x2
x0 -> P -> x1 -> x2 -> Q -> R [style="invis"] // , dir="none"]
}
subgraph clusterC {
graph [style="invis" margin=30]
rank="max"
node [shape="box", style="filled"]
X [label="Consider Conventional\nDatabase", fillcolor=""]
Y [label="Consider Blockchain", fillcolor=""]
Z [label="Consider DLTs", fillcolor=""]
node [label="" style="invis" shape=plain]
z0
z1
z2
z0 -> z1 -> X -> z2 -> Y -> Z [style="invis"] // , dir="none"]
}
}2,将以下内容添加到myfile.dot中,就在最后一个paren之前,并运行neato -n1 -Tpng myfile.dot >myfile.png,这将对边缘进行路由。
[B:e -> P:w \[label="Yes" constraint=false\];
P:sw -> C:ne \[label="Yes" constraint=false\]
E:e -> Q:w \[label="Yes" constraint=false\]
Q:sw -> F:ne \[label="Yes" constraint=false\]
F:e -> R:w \[label="No" constraint=false\]
A:e -> X:n \[label="No" constraint=false\]
P -> X \[label="No" constraint=false\]
C:e -> X:w \[label="Yes" constraint=false\]
D:e -> X \[label="No" constraint=false\]
Q -> X \[label="No" constraint=false\]
F -> Y \[label="Yes" constraint=false\]
R -> Y \[label="Yes" constraint=false\]
R -> Z \[label="No" constraint=false\]
E -> Q \[ltail=clusterA,lhead=clusterB\];
Q -> Y \[ltail=clusterB,lhead=clusterC\];][1]https://stackoverflow.com/questions/59229277
复制相似问题