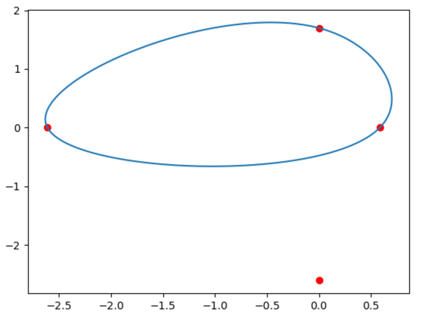
我有四个已知的点,我试图运行一个平滑的曲线通过。
gg_xy=np.array([[-2.612,0],[0,1.6969999999999996],[0.5870000000000001,0],[0,-2.605]])
plt.plot(gg_xy[:,0],gg_xy[:,1],'ro')
ggx,ggy=splprep(gg_xy.T,u=None,s=0.0,per=1)
gg_xspline=np.linspace(ggy.min(),ggy.max(),300)
ggxnew,ggynew=splev(gg_xspline,ggx,der=0)
plt.plot(ggxnew,ggynew)
plt.show()这是我的任务:

它在插值时遗漏了一个点。有人能帮我解决这个问题吗?除了使用样条插值,还有其他更好的方法吗?编辑:曲线必须是一个单一的连接回路。谢谢!
发布于 2020-07-16 16:06:52
from scipy.interpolate import splprep, splev
import matplotlib.pyplot as plt
import numpy as np
gg_xy=np.array([[-2.612,0],[0,1.6969999999999996],
[0.5870000000000001,0],[0,-2.605], [0,-2.605]])
plt.plot(gg_xy[:,0],gg_xy[:,1],'ro')
ggx,ggy=splprep(gg_xy.T,u=None,s=0.0,per=1)
gg_xspline=np.linspace(ggy.min(),ggy.max(),300)
ggxnew,ggynew=splev(gg_xspline,ggx,der=0)
plt.plot(ggxnew,ggynew)
plt.show()

医生:
per: int,可选
如果非零,则数据点被认为是周期为XM-1-x的周期点,并返回光滑周期样条逼近.不使用ym-1和wm-1的值。
看起来它忽略了最后一点,所以我重复了最后一点。
https://stackoverflow.com/questions/62938482
复制相似问题