我正在开发3项微型服务:
我可以很容易地生成(1)和(3),但是如何生成(2)?
我尝试使用下面的命令生成(2)
跳过服务器蓝图vuejs
但是jhipster docs说,跳过服务器选项对于Microservice来说没有意义,而且jhipster也不会将上面的内容配置为网关。
https://www.jhipster.tech/separating-front-end-and-api/
如何解决上述问题,在同一个基于微服务的应用程序中,是否可能有多个网关?
该应用程序将使用Kubernetes部署。
附带问题:
当创建多个实例(2)或(3)以每秒处理数百万次请求时,分布式的Redis和Cassandra集群将被(3)的所有实例共享?据我所知,每个Microservice实例都有它自己的db实例,如MySQL。我对Microservices并不熟悉,对此我感到困惑。
发布于 2020-10-17 16:08:12
我可以很容易地生成(1)和(3),但是如何生成(2)?
在这里,我将建议,如果可能的话,将UI infra与下面的服务完全分离开来,这样就可以很容易地独立于后端来发展UI INFRA和设置。因此,我们可以创建webpack或可部署的VueJS应用程序。可以通过多种不同的方式部署或托管此可部署性。
对于本地开发,它可以是运行VueJS应用程序的节点服务器,使用部署在K8s上的微服务。
对于prod或test env,您可以利用云产品,例如-
AWS路由53 -> AWS CloudFront-> AWS S3 (Webpack/ JS代码被部署到其中,它可以扩展到数十亿个请求,因为(2)只是静态JS代码,它将使用XHR调用微服务后端获取实际数据)。
K8s自动分词器可以根据负载、产卵和减少豆荚的数量来处理每个微服务的缩放。
如何解决上述问题,在同一个基于微服务的应用程序中,是否可能有多个网关?
如果您想构建一个可伸缩的体系结构,我建议您使用第三方网关解决方案。
假设Kong/Mule网关并在其上配置了多个路由,然后这些路由可以重定向到相应的端点。这样,相同的网关解决方案可以满足多种需求。
基于云的解决方案,如和AZURE管理服务也可以提供帮助。
附带问题:据我所知,每个Microservice实例都有它自己的db实例,如MySQL。我对Microservices并不熟悉,对此我感到困惑。
每个微服务可能有多个实例,比如每个服务的多个kubernetes荚,并且它们应该指向相同的DB端点。
然后,DB端点可以使用群集拓扑解析为单个或多个实例。同样,集群依赖于高可用性需求。它可以和活动副本一样简单,其中ACTIVE是主要的,它可以故障转移到副本。
关于(1)点,只是一个建议,请检查OIDC实现,例如Okta / KeyCloak,它可以作为集群部署并附带UI。
或者看看OIDC,MITREiD的开源参考实现,它为管理任务提供了可定制的UI,可以用于跨UI/后端服务实现RBAC。
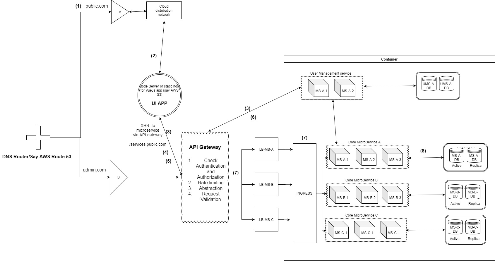
我从你的想法中看到架构的实现,可以是-

1.DNS路由器,根据主机名路由到端点/URL。
2.如果有人访问UI应用程序(public.com),则静态网站(基于VueJS的web应用程序)将从CDN获得服务。实际的代码可以是在托管服务器或AWS S3上,这是一个廉价,高度可扩展和广泛用于服务网站的S3。
3.如果应用程序需要身份验证,它可以检查会话令牌,比如JWT。如果它不是从用户管理服务(如图中所示)获得的,它也可以是一个OIDC实现。用户需要临时提供这些凭据。
4.如果用户执行需要后端数据或表单提交的操作,则VueJS应用程序将XHR请求与会话令牌一起发送到所需的微服务。
5.对微服务的调用通过DNS服务路由到您的API网关,或者直接调用API网关端点。
6.API网关应该具有解决JWT的逻辑,检查其有效性和真实性,并提取所需的范围,这些范围可以作为自定义标头传递给微服务。API网关可以参考用户管理服务来帮助用户数据存储。如果需要,这些自定义报头可以用于RBAC使用的微服务。在这里,想法是将auth卸载到API网关,这样微服务就可以很容易地发展,而不必担心横切关注点。只有经过认证的电话才能进入你的专用网络。
7.API网关映射到不同的负载平衡器,这些负载均衡器反过来可以指向K8s入侵服务。这将传递给所需的服务,最终到达作为微服务实例运行的一个荚中的代码。
8.微服务可以读写数据库。如果负荷在高峰时间增加,自动分配器可以放大,微服务舱。
网关和负载平衡器可以以不同的方式编排
假设部署在云上的服务可以遵循以下模式:自定义域映射到API网关,用户请求在其中传入,然后在后端路由到相应的集成,后者通常是服务的集群/目标组的负载均衡器。

另一种与云无关的模式可以是部署api网关解决方案,如Kong,作为单独的容器(例如公共容器),然后微服务可以驻留在其他私有容器中。

在这里,想法是将任何业务关键逻辑放在专用网络中,并使其只对允许的服务开放。反过来,这些服务也可以公开使用。因此,我们可以减少安全漏洞的表面积,从而减少攻击向量。
发布于 2022-05-01 04:27:11
如果使用k8s部署api网关,另一种解决方案可能是将API网关置于k8s入口之后,让k8s将请求从public.com路由到网关服务,而对于admin.com,则是针对api网关本身。这个解决方案应该能够解决(2)。
https://stackoverflow.com/questions/64313485
复制相似问题