


对不起,我想不出如何在课文中插入数字,所以它们就在上面。下文将对此加以说明。
我正在将玩具实验数据与模拟数据相匹配。目前,玩具数据是从仿真中插值,并添加了一个人为的不确定性。
为了适应需要,我需要给最小化算法提供一个函数体,其中我通过scipy.interpolate.griddata插入插值:
griddata(sim_params, sim_matrix[:,2], (f, t), method='...')
如果我选择方法=‘最近’,插补效果很好,但是“在最接近插值点的数据点返回值”并不是我真正想要的。我需要更好的插值。然而,如果我使用另外两种方法,插值是完全关闭的,我不知道如何解决这个问题。
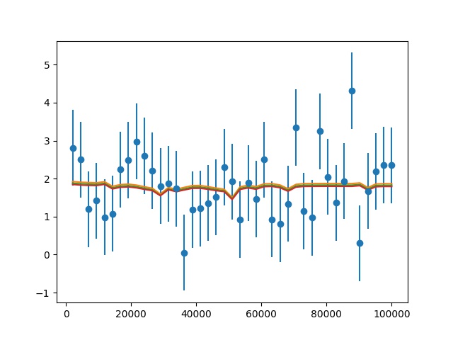
模拟的数据是一个变量在对数尺度上和另一个变量在线性尺度上的依赖变量。在上面的图中,后一个变量位于x轴上。另一个正在安装。注意,在使用的间隔之外有大量的模拟数据。
第二个img为方法=‘线性’,第三个为方法=‘立方’。
发布于 2021-01-19 20:26:03
通过使用网格数据的rescale选项解决:
griddata(sim_params, sim_matrix[:,2], (f, t), method='linear', rescale=True)
https://stackoverflow.com/questions/65735210
复制相似问题