
我有时间点的向量,它将在x轴上表示。
其中一些时间点发生在某些符号上,而另一些时间点发生在不同的符号上。
我想用x到y作为x=1:y=1的第一个符号。
我想用x到y来表示第二个符号为x=2:y=1
因此,我将有一个图,x轴拉伸在某些点"x单位=双空间,例如2厘米,1小时“,在其他点收缩”x unit=单空间,例如1厘米,1小时“。
我的数组具有与时间数组相同的索引,其中1为单个空间时间点,2为双空间时间点。
我能把这个画成“侏儒”吗?更新:
如果在gnu图中不可能,是否还有其他库可以通过控制每个点的轴比例尺来绘制点?“一个数组表示每个点的轴比例尺,另一个数组用于轴数据?”
更新:
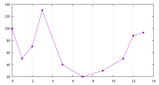
数据点:100 50 70 130 40 20 30 50 88 93
点位宽度:1 1 1 2 2 2 1 1 1
计时时间:1 2 3 4 5 6 7 8 9 10
这些时间点应位于x轴上,但间距在1~2~1单位之间,如1 cm,间距为4~5~6~7/2单位,如2cm,然后介于8~9~ 10×1单位之间。
数据点为1000000,随机1和2个单元部分。
我不知道怎么画他们的图。
发布于 2021-01-24 09:17:55
我仍然不确定我是否完全理解,但这是我认为你可能想要的。所以,你有一些事件是从1,.这些事件不会在正常的时间步骤中发生。有时在1秒之后,有时在2秒之后。为了绘制这幅图,您只需总结所有这些时间差,例如在变量t中。
代码:
### add variable stepsize for x-values
reset session
$Data <<EOD
1 1 100
2 1 50
3 1 70
4 2 130
5 2 40
6 2 20
7 2 30
8 1 50
9 1 88
10 1 93
EOD
set grid x
plot t=0 $Data u (t):(t=t+$2,$3) w lp pt 7 notitle
### end of code结果:

加法:
这是另一次试图理解你的意思的尝试。这就是我现在从你的问题和评论中了解到的。事件之间的距离如下: 1, 2,3之间的距离应该是1,3,4,5,6,7之间的距离应该是2,7,8,9,10之间的距离应该是1。
# event 1 2 3 4 5 6 7 8 9 10
# distance 1 1 2 2 2 2 1 1 1代码:(您可以跳过绘图命令的第二行。这只是为了显示事件编号)
### add variable stepsize for x-values
reset session
$Data <<EOD
1 1 100
2 1 50
3 1 70
4 2 130
5 2 40
6 2 20
7 2 30
8 1 50
9 1 88
10 1 93
EOD
set grid x
set offsets 0,1,0,0
plot t=0 $Data u (t=t+$2):3 w lp pt 7 notitle, \
t=0 '' u (t=t+$2):3:1 w labels offset 0,1 notitle
### end of code结果:

https://stackoverflow.com/questions/65855116
复制相似问题