当我试图将一个.java文件作为运行时,我得到了一个错误,并且我得到了以下错误:
Unbound classpath container: 'JRE System Library [JavaSE-14]' in project <project_name>
我试图更改执行环境,对于JavaSE12和更高版本,没有兼容的are。(但是对于JavaSE11,兼容的JRE是java-11-OpenJDK-AMD 64)
我不知道该做什么,因为我正在处理的项目不适用于旧的Java版本。如何为最新的Java版本选择环境?
注意:我使用的是Ubuntu20.04,如果有任何不同。


发布于 2021-01-25 00:18:59
tl;dr
我不是Linux用户,所以我可能不太了解。但是,我怀疑运行.java文件的最简单方法是:
java应用程序,将路径传递给您的.java文件。向后兼容性是Java团队的首要任务。大多数现有的Java应用程序都应该能够使用最新版本的Java运行。虽然有例外,但它们很少。
JRE通过了
JRE ()是JDK (Java )的一个子集,省略了一些程序员工具。JRE作为一个单独的产品似乎正在逐步淘汰。
Oracle和Java社区的许多人已经从常规用户将Java安装在他们的个人计算机上的想法转变了。相反,应用程序应该使用特定于其主机平台的JVM来交付,这些应用程序应该捆绑在应用程序中。JVM的这种捆绑可以使用较新的工具,如jlink和jpackage。
欲了解更多信息,请阅读:
获得JDK
你说你有一个.java文件要执行。必须先编译该文件,然后才能执行。java应用程序的最新版本可以同时执行这两个步骤,即编译和执行。
首先下载并安装主机平台的JVM。
Java 11是当前的长期支援(LTS)版本。Java 15是最新的版本。你可能想读六个月的发布cadence for Java。
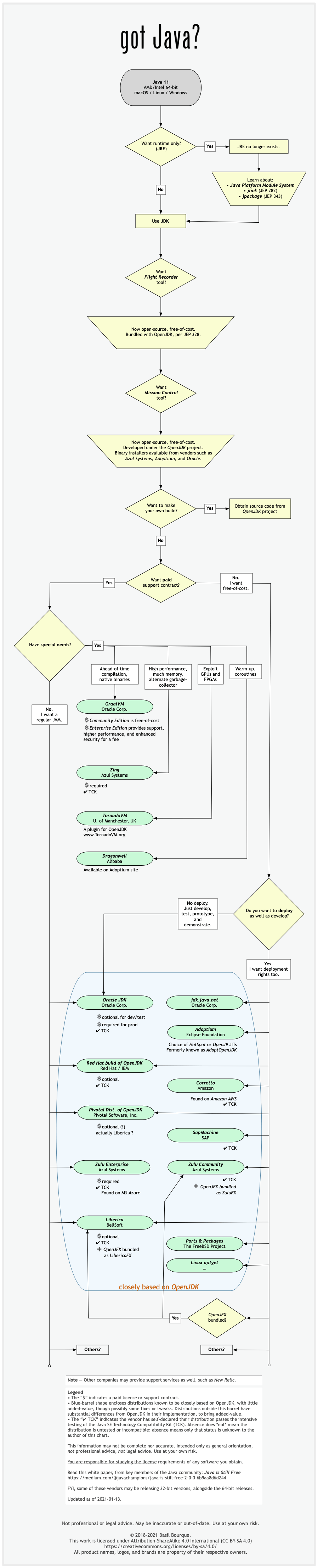
您有大量提供Java实现的供应商选择。这是我为帮助选择供应商而制作的一个图形流程图。
如果这里显示的步骤是压倒性的,我建议:
apt-get或类似的包安装程序来获得Ubuntu的OpenJDK构建。我不是Linux用户,所以我不知道细节.

在选择供应商时要考虑的一些动机。

编译并运行您的应用程序
一旦您的JDK安装在控制台上(如Terminal.app in macOS),运行如下所示。如果单个文件构成了整个应用程序,那么java命令应该编译和执行您的.java文件。
java /path/to/some/folder/MyJavaApp.javahttps://stackoverflow.com/questions/65874108
复制相似问题