我很难理解递归合并排序算法是如何工作的,理论上我理解它是如何工作的:如果数组中有多个元素,找到它的中间元素,并将数组划分为两个较小的子数组,等等,直到有两个数组,按照定义已经被排序(基本情况),那么您可以使用合并算法合并它们,然后沿着树向上移动等等。
我尝试在python中用几个print语句一步一步地来实现它,而且它可以工作,但是我真的不明白为什么它会以这样的方式工作。我会描述我的错误逻辑:
以l为低索引,h为高索引的伪码算法:
merge_sort(l,h){
if(l < h){
mid = (l+h)//2
merge_sort(l,mid)
merge_sort(mid+1,h)
merge(l,mid,h)
}
}所以对于arr = 9,3,7,5
从这里开始,,l,==,h,所以我们不满足条件l(这显然是错误的),但是在这里,它上升并调用merge_sort(1,1) 3,然后执行合并。在此之后,它再次上升,处理初始数组merge_sort(2,3) 7,5的右侧,并继续进行。(7然后5然后合并)
有谁能解释一下为什么算法会在l == n之后继续自称?我读过一些解释,看过一些视频,有的甚至争论合并(l,mid)将完整的前半部分9,3排序,合并(mid+1,h)排序后半部分7,5,这显然不是它的工作方式,我真的很困惑。
发布于 2021-08-03 10:42:50
它不再调用自己,它返回到递归的前一步,一旦它完成了当前的步骤。
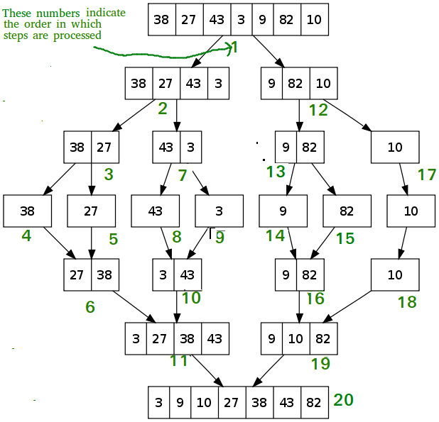
下面是一个合并排序算法的GeeksForGeeks示例,每个步骤都按顺序进行数字标记:

发布于 2021-08-03 12:02:53
您可以通过信任递归算法来理解它。请看下面的注释(!启动注释):
merge_sort(l,h) {
if (l < h) {
mid = (l+h)//2
merge_sort(l,mid) ! If merge_sort does its job, the array is now sorted from l to mid
merge_sort(mid+1,h) ! If merge_sort does its job, the array is now sorted from mid+1 to h
merge(l,mid,h) ! If merge does its job, the array is now sorted from l to h
}
else { ! If l==h, the array is already sorted from l to h
}现在您可以看到,如果我们用l和h的一些值调用函数,它将返回一个排序数组,方法是在数组的一部分上调用自己,每次都返回排序的数组。整个构造之所以有效,是因为子数组的大小随着调用级别的减少而减小,并且始终达到1,从而立即返回到调用级别。
https://stackoverflow.com/questions/68634422
复制相似问题