我想创造一个情节。
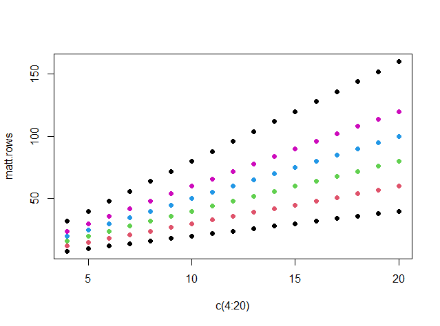
X值是matt的名字: count.4,count.5,.
Y值是马特元素的范围。
图上的散点点是对应的matti,j元素,这样每一行的点都有相同的颜色。
for (rr in 2:8) {
rownames(matt)[rr-1] <- paste('class', rr, sep='.')
for(cc in 4:20) {
matt[rr-1, cc-3] <- rr * cc
colnames(matt)[cc-3] <- paste('count', cc, sep='.')
}
}我真的很纠结于如何得到这样的情节。任何帮助或暗示都是非常感谢的。我发现
matplot (c(4:20), cbind(matt[1,]:mat[7,]), pch = 19, ylim = range(c(matt[1,]:mat[7,]))我认为cbind(matt[1,]:matt[7,])格式不正确。但是我不知道如何写这个,就像对于一个多行的矩阵,我不需要写所有的mattj,
我怎么能做到这一点?
编辑。这就是我使用cbind(matt[1,],matt[2,],...,matt[7,])时得到的情节
除了编码的效率之外,我不知道为什么会有两组黑点。我可以把颜色标签到相应的“类”,这样情节就更容易读懂了。

发布于 2021-09-01 04:05:28
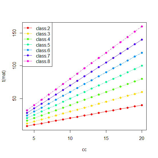
通常,序列存储在列中,而不是在行中,但如果它们存储在行中,只需使用transpose。如果您不喜欢这里使用的颜色,可以在?rainbow上使用其他调色板,如果您不喜欢这里使用的颜色,则可以通过colors()提供一个长的颜色矢量。(最后我们使用了Note中的输入。)
col <- rainbow(length(rr))
matplot(cc, t(mat), pch = 19, col = col, type = "o")
legend("topleft", legend = rownames(mat), pch = 19, col = col, lty = 1)

备注
rr <- 2:8
cc <- 4:20
mat <- outer(rr, cc)
dimnames(mat) <- list(paste0("class.", rr), paste0("count.", cc))https://stackoverflow.com/questions/69006458
复制相似问题