事件老化
当足够长的时间过去时,老化过程重置状态位3- ConfirmedDTC,因此错误输入的原因与此无关。这通常用作触发器,以清除存储的快照或事件内存中的扩展数据。但我不了解治疗过程。我什么也找不到。
发布于 2021-11-04 17:00:10
老化计数器老化计数器Dem模块提供了从事件内存中删除特定事件的能力,如果其故障条件在一段时间内无法满足(操作周期)。这一过程被称为“老化”或“遗忘”。此功能的使用需要维护一个额外的NVRAM块。
治疗计数器可用于正向,计数从0 (未开始愈合),锁定在255;在反向计数从愈合阈值(尚未开始)下降到0。计数器是递增的。一旦愈合条件满足(在经过测试的操作周期结束时,没有失败的结果)就会减少,而不管‘ConfirmedDTC’或‘WarningIndicatorRequested’状态位的状态如何。向上计数的数据元素对应于“自上次失败以来测试的周期”。对于没有指示符的事件,也会计算这两个数据元素。
发布于 2021-11-10 16:25:18
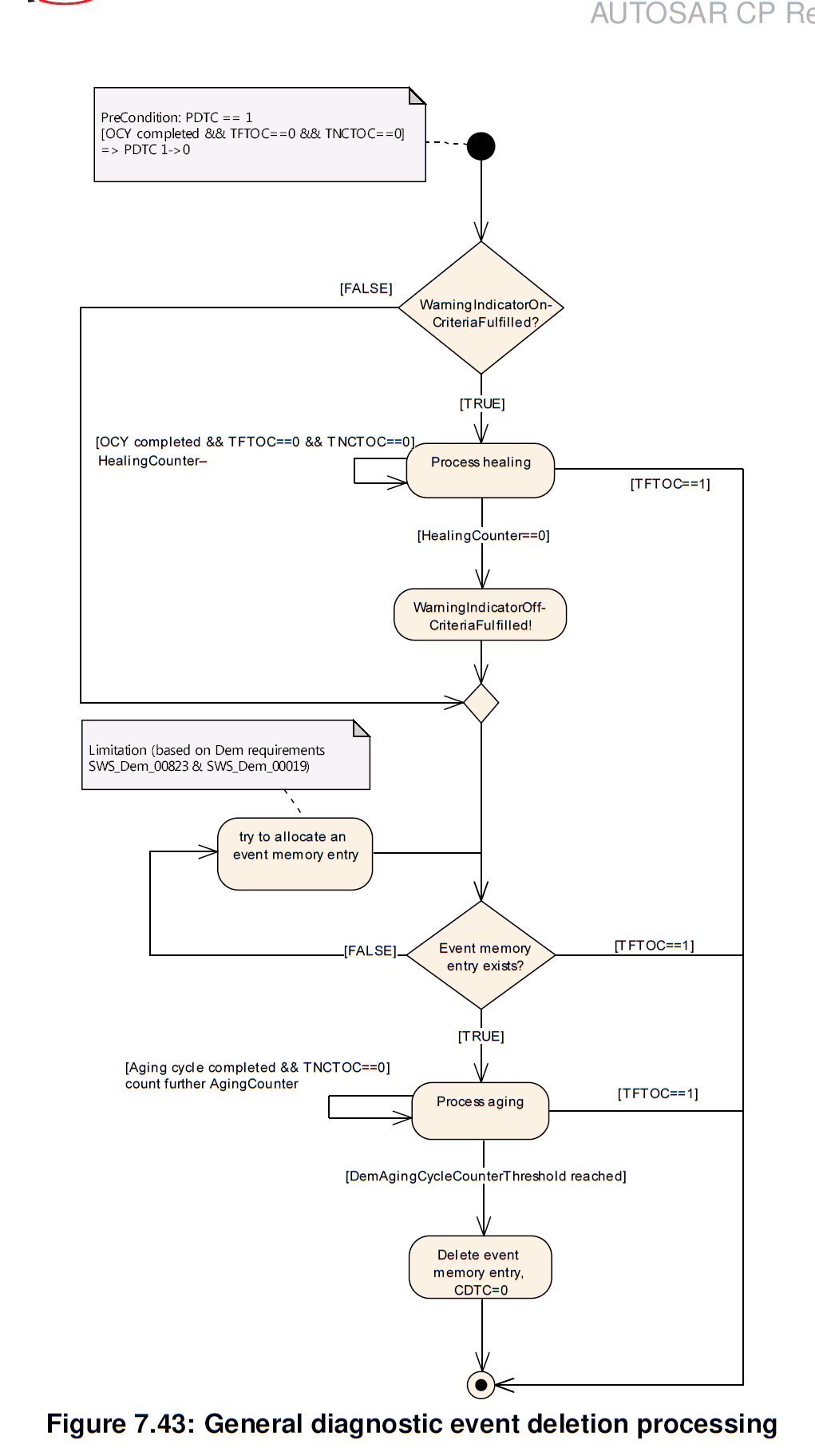
我在AUTOSAR文档中找到了下面的图表,现在清楚了

发布于 2022-05-09 08:24:12
根据AUTOSAR DEM SWS文件:
诊断事件的治愈Dem模块提供了激活和禁用存储在事件内存中的每个事件指示符的能力。失活过程被定义为诊断事件的愈合。
诊断事件的老化Dem模块提供了从事件内存中删除特定事件的能力,如果其故障条件在一段时间内(操作周期)没有满足,则将其称为“老化”或“取消学习”。
注意的几点(根据我的观点):
1-它们中的每一个都有单独的计数器和单独的阈值,当计数值满足规定的阈值时,正在采取相应的行动。
2-正常情况下,治疗在衰老之前进行。
3-老化在DTC的状态字节中重置confirmedDTC位。恢复只意味着我们有一个操作周期,其中事件状态字节以前从未设置过testFailedThisOperationCycle位。
https://stackoverflow.com/questions/69838107
复制相似问题