我想要创建一个完整的端到端的ML系统,在这里我训练了几个模型并部署了最好的模型。
目前,我有一个端到端系统,其中我使用Azure与Azure DevOps。
目前正在使用的建筑:

这里,所有的培训作业都是使用Azure运行的。它们是在Azure DevOps内推出的。
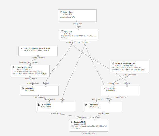
现在,我想使用Azure ML管道进行模型培训和注册,而不是使用Azure。Azure ML培训管道:

如何使用在Azure ML Studio管道中培训的模型并使用Azure DevOps进行部署?
目前,我将Azure培训作业生成的元数据作为工件传递给CD管道,然后在那里部署最好的模型。
现在有了Azure管道,该怎么做呢?
发布于 2022-11-10 06:22:16
我们可以使用批处理或实时端点进行部署。在单个管道中创建具有多个模型的示例应用程序。我们需要将单个模型结果进行注册,然后单击模型部分中的deploy,以便从管道的角度进行部署。






我们可以创建用于部署的任何类型的集群或实例。



使用任何类型的实时端点并部署模型。
https://stackoverflow.com/questions/74343072
复制相似问题