首页
学习
活动
专区
圈层
工具
发布
社区首页 >问答首页 >用例图中的多个CRUD用例

用例图中的多个CRUD用例
EN

Stack Overflow用户
提问于 2022-10-08 05:56:38
回答 1查看 56关注 0票数 2

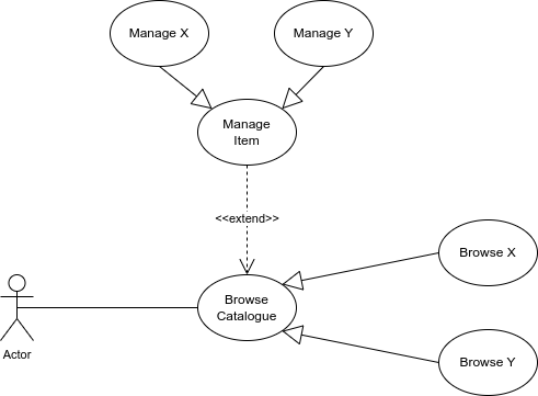
我见过用例图中代表CRUD用例的人的例子,如"Manage“,但我想知道是否可以使用屏幕截图中的泛化来对其中的许多用例进行分组。

我的意图是“管理项目”适用于当前正在浏览的目录。这样行吗?

用例图

EN

回答 1

Stack Overflow用户

回答已采纳

发布于 2022-10-08 09:31:33

,您可以使用泛化来表达参与者管理项的意图,以及项可以是不同类型的意图。

,但是,您的图看起来非常详细,看起来更像是一个用户界面模型,而不是一个真正的面向目标的用例。也就是说,它描述的更多的是“how”,而不是“what”。根据UML规范,这不是禁止的,但不建议,因为它会导致复杂的图表,分散建模者对用户目标的注意力,导致用户界面的过早设计,而其他建模技术则更适合于确保最佳的用户体验。

也请参阅这个问题,它解决了类似的问题,但在较低的抽象级别。

P.S --不相关的想法__:图表可能会造成歧义,因为它一方面暗示浏览是根据项目类型(浏览X和浏览Y)进行的,但同时也表明任何浏览都可以通过管理任何类型的项目(管理X、管理Y)来扩展。这可能是创建用例时考虑到某些类设计而不是以用户目标为中心的另一个症状。

票数 1
EN
页面原文内容由Stack Overflow提供。腾讯云小微IT领域专用引擎提供翻译支持
原文链接:

https://stackoverflow.com/questions/73994736

复制
相关文章

相似问题

领券
问题归档专栏文章快讯文章归档关键词归档开发者手册归档开发者手册 Section 归档