如何将xticks设置为“一个不同的间隔”
例如:
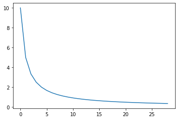
plt.plot(1/(np.arange(0.1,3,0.1)))返回:

如果我希望x轴是从0到3的刻度,我怎么能做到呢?我试过了
plt.xticks([0,1,2])但这一结果是:

发布于 2022-06-29 13:17:23
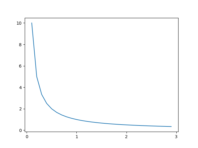
您想了解plt.xlim和相邻函数。这将导致X轴具有指定的限制(最小、最大)。否则,Matplotlib将根据您试图绘制的值为您决定。
y = 1 / np.arange(0.1,3,0.1)
plt.plot(y)
plt.xlim(0, 3) # minimum 0, maximum 3
plt.show()

您的绘图只使用Y值,因此X值自动选择为1、2、3、.与您提供的每个Y值配对。
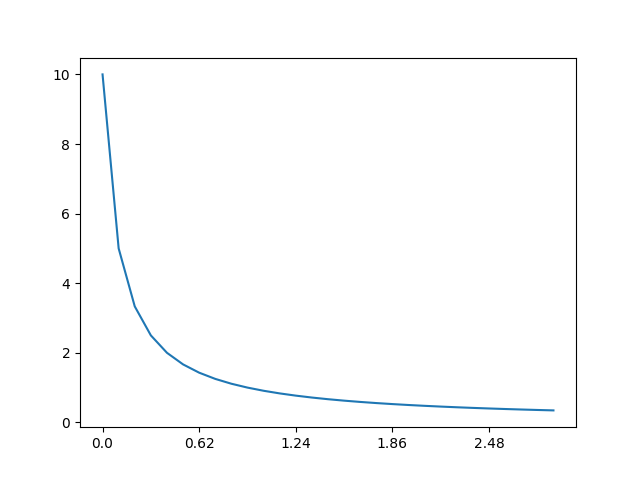
如果你也想确定X,你可以这样做:
x = np.arange(0.1,3,0.1)
y = 1/x
plt.plot(x, y)
plt.xticks([0,1,2,3]) # ticks at those positions, if you don't like the automatic ones
plt.show()

发布于 2022-06-29 10:16:34
https://stackoverflow.com/questions/72799623
复制相似问题