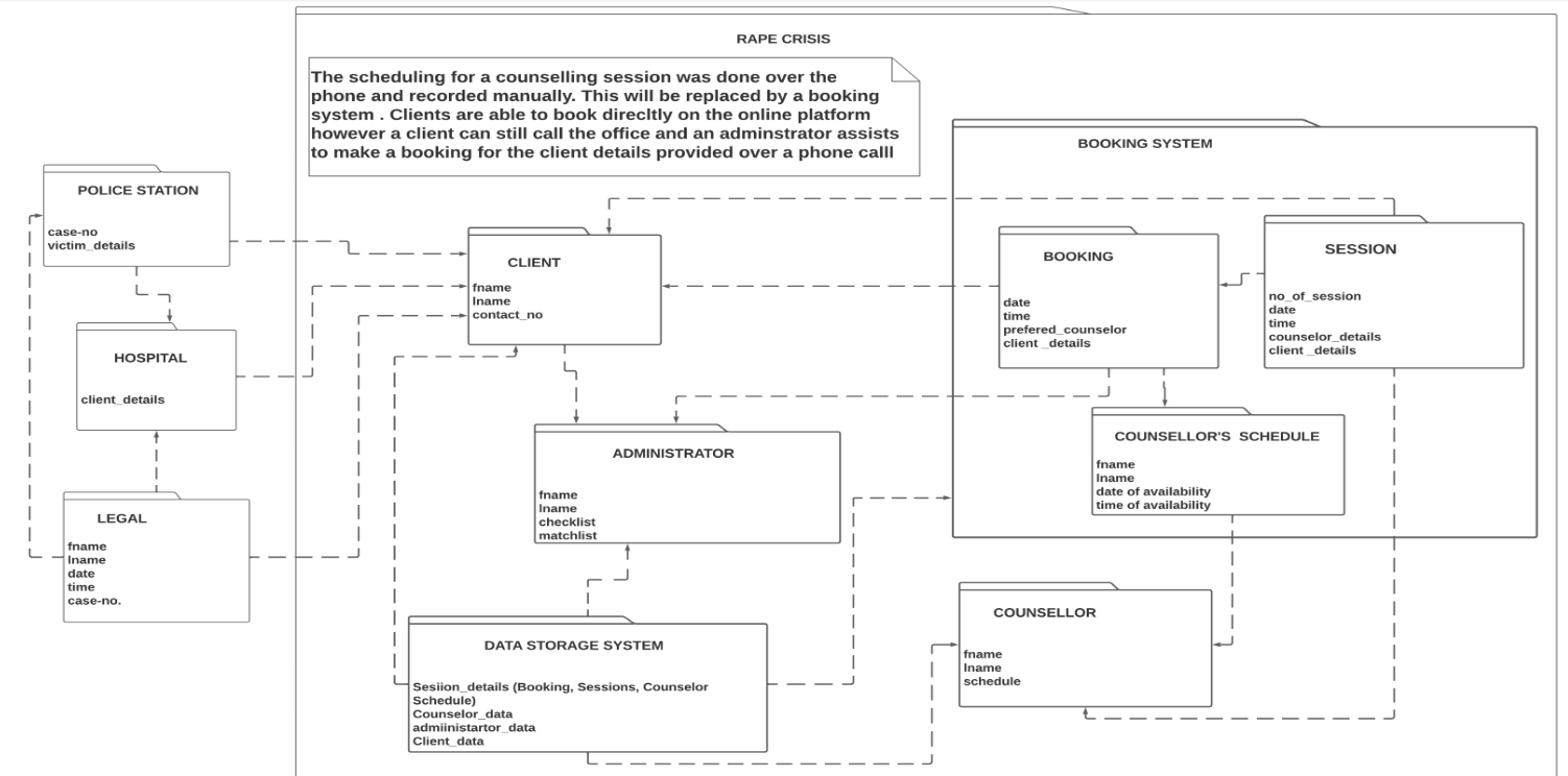
我们需要建立一个预约系统,允许强奸受害者在网上与辅导员(志愿人员,因此不是24/7值日)预约。该组织过去通过电话进行预订,记录重要信息。
这是我为项目创建的包图。我不确定:是否允许我只使用包作为类图的实体?

发布于 2022-04-26 21:45:52
包是一种工具,可以通过将相关的部分分组到命名空间来构造模型。
识别与较大组件(例如客户端、应用程序和数据)一致的分解并不少见。但是使用包代替类是不正确的。它看起来甚至可能令人困惑。
在类图中保持封装或嵌套包(如Booking system )并不是一个问题。但是,您应该为类使用适当的类框。然后,您不仅可以显示属性,而且还可以在不同的空间中显示操作。最后但并非最不重要的一点是,您可以更精确地处理类之间的关系,因为包只能通过依赖关系和一些特殊的包操作来关联,而类也可以与关联、继承等相关。
例如,您的关系图只说明Booking依赖于Client。这意味着一个包的内容需要知道其他软件包的情况。但在现实中,Client和Booking应该是相关联的,即Client的一个实例将与特定的Booking实例关联更长的时间。在这种情况下,您可以轻松地从一个导航到另一个。关联还允许指定多重性,例如,一个客户可以有一个或更多的预订,但每次预订只能为一个客户。
与问题无关的其他评论:
https://stackoverflow.com/questions/72019514
复制相似问题