我在用美人鱼画流程图,但它不是我想要的工作方式。
这是我的代码:
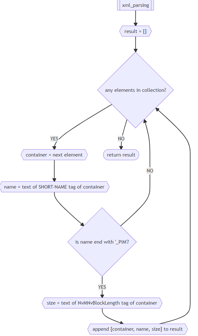
flowchart TD
a0[["xml_parsing"]]
a1{{"result = []"}}
a2{"any elements in collection?"}
a3{{"container = next element"}}
a4{{"name = text of SHORT-NAME tag of container"}}
a5{"is name end with '_PIM'?"}
a6{{"size = text of NvMNvBlockLength tag of container"}}
a7{{"append [container, name, size] to result"}}
ed([return result])
a0-->a1-->a2-->|YES|a3-->a4-->a5-->|NO|a2
a5-->|YES|a6-->a7-->a2-->|NO|ed这就是结果:

我想让return result节点到底部。
发布于 2022-03-15 12:01:33
你可以告诉美人鱼,一个特定的链接应该有一个特定的最小长度
流程图中的每个节点最终根据其链接的节点被分配到呈现图中的等级,即垂直或水平级别(取决于流程图的方向)。默认情况下,链接可以跨越任意数量的级别,但是您可以通过在链接定义中添加额外的破折号来请求任何链接比其他链接更长。
在这里,我在从a2到ed的链接中添加了四个额外的ed,这样ed节点就与a7节点对齐了。如果您希望它更低,只需添加另一个-。
<script src="https://cdnjs.cloudflare.com/ajax/libs/mermaid/8.14.0/mermaid.min.js"></script>
<div class="mermaid">
flowchart TD
a0[["xml_parsing"]]
a1{{"result = []"}}
a2{"any elements in collection?"}
a3{{"container = next element"}}
a4{{"name = text of SHORT-NAME tag of container"}}
a5{"is name end with '_PIM'?"}
a6{{"size = text of NvMNvBlockLength tag of container"}}
a7{{"append [container, name, size] to result"}}
ed([return result])
a0-->a1-->a2-->|YES|a3-->a4-->a5-->|NO|a2
a5-->|YES|a6-->a7-->a2------>|NO|ed
%% ^^^^^^
</div>
https://stackoverflow.com/questions/71480604
复制相似问题