我想画一个活动图来测试一个特定的手机。我试着从选择3个随机电话的同步操作开始。请您检查一下我是否做对了,刚刚开始学习这个过程,不知道我是否也需要使用同步或循环来选择3部随机电话。

将产品视为测试通过。
发布于 2022-04-14 12:10:28
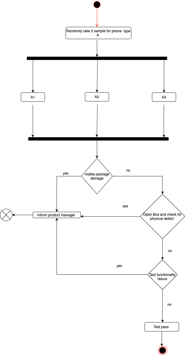
第一个水平条是一个分叉节点,这意味着控制流被分成三个并发线程。因此,A1、A2和A3是并行执行的三个操作。第二个水平条是一个连接节点,这意味着一旦所有这些操作都完成了,控制流将继续(具有第一个决定)。
我想这不是你想要展示的:第一个动作“随机抽取3个样本”已经给了你三个样本,你会以同样的方式处理每一个样本,所以你应该有一个循环,在决策部分周围有三个迭代。
通常,尝试区分操作、对象和状态-- A1、A2、A3似乎是对象而不是操作,而“测试通过”也是结果状态,而不是操作。
这三个决定本身的部分是好的(除了我个人,我喜欢从上到下或从左到右的控制流,但不是后退-但这是一个品味的问题)。
下面是对活动图的介绍提供了一些很好的例子。
https://stackoverflow.com/questions/70619968
复制相似问题